I am trying to read a signal coming from an external circuit thru the use of raspberry pi's gpio. the signal I am trying to read is a 3.3V signal coming from a voltage divider circuit. this circuit also has an external power source (not coming from Rpi both VCC and GND.) I'm a bit lost to what I am missing. Thanks!
Asked
Active
Viewed 857 times
1 Answers
-1
read signal from external circuit by Rpi GPIO
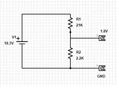
signal is 3.3V from voltage divider
circuit divider circuit has external power not Rpi
Well, if the divider Vcc is 5V or higher, there is risk that the Rpi will be fried, or life shortened. The cause is usually called the "latch up" effect, when Rpi GPIO is connected by a resistor to 5V or higher, as illustrated below.
A way to get around is to use a digital buffer between Rpi GPIO and the signal to read.
Update2019apr22hkt1559
And if you wish to measure AC/DC current of motor/pump/batteries, you might like to read my answers of the following posts.
The Pumps to measure current flowing
References
tlfong01
- 4,847
- 3
- 12
- 24



