What is the 3.5mm port standard in Raspberry Pi 3? Is it CTIA or OMTP or any other standard? Mainly I want to know, which one is grounded? Say, tip ring ring sleeve = <1 2 3 4> respectively.
Asked
Active
Viewed 6,130 times
1 Answers
15
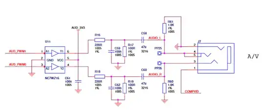
Raspberry-spy.co.uk lists the configuration of the 4-pole A/V jack of the Pi B+ the following way (added testpins PP on the Pi 3 for conveniance, note that according to this and this the same pads are available on the Pi 2B and B+, thanks @mayhem):
- Sleeve - Composite video (PP24, according to Raspberry Pi 3 test pads, though not listed in the official schematics.)
- Ring 2 - Ground (PP6, among others)
- Ring 1 - Audio-Right (also PP26)
- Tip - Audio-Left (also PP25)
Since it features the composite video it is neither OMTP nor CTIA as those would include a microphone instead. Besides that the pin ordering of the audio and GND pins follow the CTIA system.
From the official schematics of the Raspberrypi Foundation (3B_V1.2 and B+_V1.2) we find that both the Pi 3 (upper figure) and the B+ (lower figure) share the same configuration.
Ghanima
- 15,958
- 17
- 65
- 125

