What is the configuration of the combined analogue audio and composite video 3.5mm jack on a Raspberry Pi 4?
Asked
Active
Viewed 6,228 times
1 Answers
4
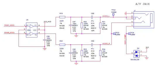
According to the official schematics of the Raspberry Pi 4 the configuration is:
- Sleeve - Composite video (Testpint TP24)
- Ring 2 - Ground (TP7, TP8, TP9, among others)
- Ring 1 - Audio-Right (TP23)
- Tip - Audio-Left (TP22)
(source)
Incidentally the configuration is identical to the Pi 3 models.
Side note, the preliminary Raspberry Pi 4 Model B datasheet states that:
The analog audio output can drive 32 Ohm headphones directly.
Ghanima
- 15,958
- 17
- 65
- 125
