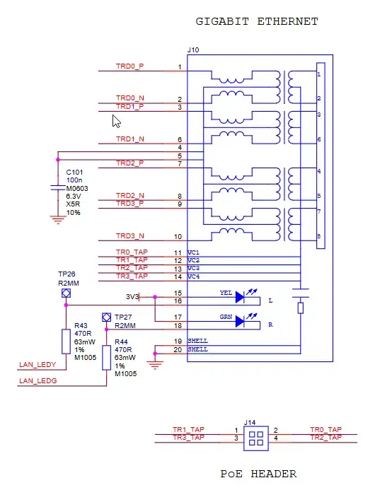
I would like to do PoE for some Pies, but I dont like the real-estate the PoE hat takes up. what exactly is required for the PoE to work? what pins must I use on the raspberry PI, and what does the PoE hat do? An electronic schematic would be nice. I saw the mechanical drawing of the PoE hat, its pretty vague.
my guess is that PoE comes in at ~48VDC, and that gets converted to +5VDC, with maybe some noise filtering. But is that all?
what are the 4 POE pins on the raspberry PI?


