The first answer that you cite that you say says it is possible is in fact not talking about what you are referring to - it is discussing the use of the RX & TX pins directly when they are not being used for USB connection.
The second answer you cite is technically incorrect but "correct enough" in the context.
The answer to your question is "It can be done but it requires a different boot loader, its slower, its technically inferior, it's less standard, it requires a degree of understanding (on someone's part) to get it going, and it can be done
It IS possible to access USB directly from digital I/O pins. As TX & RX are also standard digital I/O pins they could be used for this purpose BUT you need dedicated bootloader code to do this and it has inferior performance if a USB to serial converter is available. The eg ADAFruit Arduino Trinket uses this system.
Here is how the (or a) ADAFRUIT Trinket Bootloader works. (The Trinket is not mentioned here but I'm told that this is what it uses. If not, it works in functionally the same manner).
This is in turn based on the USBaspLoader
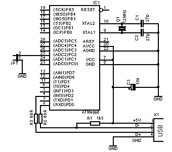
A (very) simple "more or less Arduino compatible" development board which can use this system is Metaboard. It's circuit diagram is shown below. As can be seen - it uses an ATMega168 and the USB connection is made to two standard digital I/O pins.

"Metaboard" using ATMega168
- note USB connection to pins PD2 & PD4 - NOT via RXD on PD0 and TXD on PD1 via a serial to USB converter, as is more usual.
AND another version: AVRUSBBOOT

And again
BootloadHID They say -
BootloadHID is a USB boot loader for AVR microcontrollers. The uploader tool requires no kernel level driver on Windows and can therefore be run without installing any DLLs.
BootloadHID is a USB boot loader for AVR microcontrollers. It can be used on all AVRs with at least 2 kB of boot loader section, e.g. the popular ATMega8. The firmware is flashed into the upper 2 kB of the flash memory and takes control immediately after reset. If a certain hardware condition is met (this condition can be configured, e.g. a jumper), the boot loader waits for data on the USB interface and loads it into the remaining part of the flash memory. If the condition is not met, control is passed to the loaded firmware.
This boot loader is similar to Thomas Fischl’s avrusbboot, except that it is built on top of the HID device class. This implementation is more user friendly on Windows, since no kernel level drivers need to be installed.