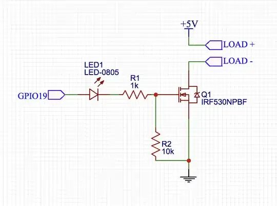
Can someone tell me if the following circuit is sane? It's a fairly standard lowside switch, but I've added an LED plus resistor. V_GS on an IRF530 is about 2v, so I assume that a small LED won't lead to excessive voltage drop.
If that's not okay, is there a way to wire the LED in 'parallel' with the gate?
For the record, I also have NTD5867NLs, so that's an option. I know it has a lower V_GS.
