I am working on a wireless project that I wanted to run on battery. I have a Raspberry Pi Zero W and an Adafruit PowerBoost 1000C. How would I connect this using some wires as a usb cable would be too bulky for my application?
Asked
Active
Viewed 5,604 times
1 Answers
5
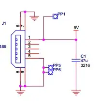
The Raspberry PI Zero has no protection circuit on the input, therefore it is safe to power directly to GPIO Header Pins (physical pin number) 2,4 aka 5V. More accurately, as safe as using USB Connector for power.
The USB Connector is directly connected to that 5V "net" as shown in these schematic excerpts
However, you must make sure there is no chance someone will power from USB at the same time or there is a dangerous possibility. I suggest you desolder the USB connector before deploying it permanently.
For Information on the Protection Circuit in Pi1/2/3 see my other answer here
user650881
- 103
- 2
crasic
- 3,033
- 1
- 11
- 20

