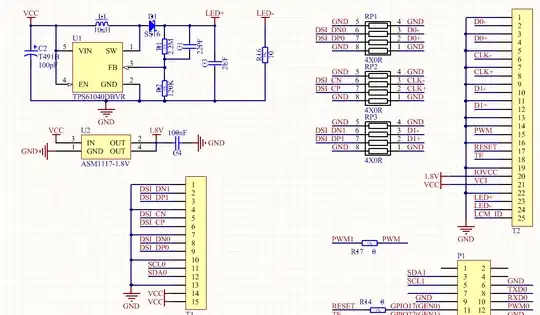
Recently I was trying to connect RPI3 to a smartphone LCD which supporting MIPI DSI interface. I choose Huawei Y320 LCD (800x480) because of its documents availability and of course the price, This is the related LCD connector schematics:
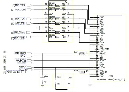
2 various schematic sources make us sure that's correct.
Then I have designed a PCB like images blow:

Backlight voltage is 28V and I think it's OK. VCI: 3.3V IOVCC: 1.8V All other connections from Lcd pin to RPI board triple checked !!! quite sure no interconnection and disconnection. In config.txt file I have added these lines:
ignore_lcd=0
display_default_lcd=1
I tried this for windows 10 iot core, Anroid Thing, Raspbian jessie. But nothing happened! just a white backlight. I even tried this code but nothing changed.
lcd_rotate=2
and resolution setting. I have checked all DSI pins with oscilloscope but no waveform. changing LCD didn't work too. HDMI connection is working perfectly but DSI ... I will be so grateful if you correct me if you find any mistakes, Thanks,
Here is files if you need to take a look at: Y320 SCH1


