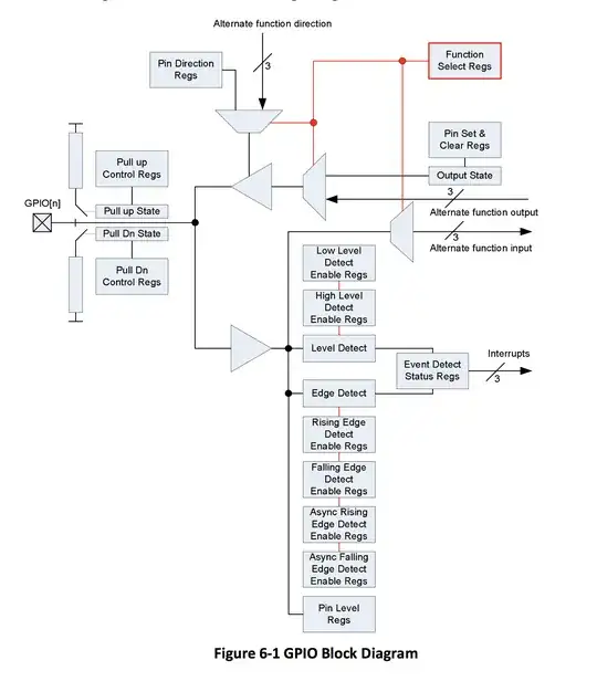
I'm looking at the BCM2835 datasheet https://www.raspberrypi.org/documentation/hardware/raspberrypi/bcm2835/BCM2835-ARM-Peripherals.pdf. On page 89, there is a block diagram for the GPIO module, as attached below. It is clear that there are three interrupt lines going out of the module.
However, the interrupt table, specified on page 113, shows there are four GPIO interrupt lines going into the interrupt controller.
Can anyone help me understand what's happening here? Why is there an extra input on the IC? Any hint or pointer will be appreciated.

