The short version:
Raspberry Pi 4B, rev 1.1, doesn't turn on when provided with 5V on the pins 2&4 if any load is present on the 3V3 (pins 1&17). However, powering the Pi from a USB-C source (with the same load on 3V3) works as intended.
The longer version:
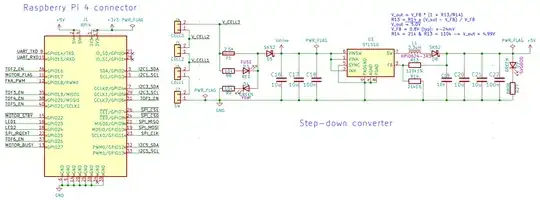
I have a custom HAT (a custom PCB) that powers the Pi from a battery via a step-down regulator (ST1S10, output set to 5.15V, it can provide 3A). The same hat houses few components powered from the Pi's 3V3 regulator. I've measured their consumption (when powering the Pi via USB) and they top at around 0.2A.
When powering the Pi via USB, everything works as expected, i.e. the Pi boots up and the 3V3 line has the correct voltage. When powering the Pi from my HAT, the Pi won't boot, the status LEDs are constantly on and the 3V3 line stays at around 3.0V.
I've verified that the regulator works as intended and its output voltage raises almost linearly from 0V to 5V over ~100us (see image)
Disconnecting the 3V3 line while maintaining the 5V (the HAT was connected to the Pi with some M-F jumpers) makes the Pi boot correctly.
No bootloader settings (e.g. WAKE_ON_GPIO) change the behavior, shorting global_en to ground doesn't help either.
Is there a solution that would allow me to power the Pi AND get the 3V3 from it? Or at least a reason for this behavior?
Edit 1: I have a second copy of the PCB with only the power delivery circuitry populated (so no load on 3V3) and it works as intended (i.e. it powers the Pi, which boots correctly).
Edit 2: I've verified the behavior with another fully populated unit of my custom HAT and another unit of the RPi (revision 1.1 as well) - it doesn't boot either, nor does any combination of a HAT + RPi.
I'm planning on testing whether a newer revision or RPi will work, but first I've got to get a hold of one and I haven't seen any seller marketing theirs as a specific version.
For now I've worked around the issue: I've cut the 3V3 line from the Pi and mod-wired in an AMS1117 3V3 LDO. However, this is a workaround and not an answer.
Edit 3: I've managed to get an 8GB version of the RPi4 (they only come in the 1.4 revision) - still the same behavior.
Edit 4: The schematics are available on github here (KiCAD) and the power delivery part is included below:

