I am trying to turn LEDs in an LED bridge based on the voltage reading from a power source. when the Voltage is zero nothing is ON and then the LEDs gradually turn ON as increase the voltage connected to the Ao pin. ( I am using a pro trinket 3V 120 MHZ)
This is my code:
const int analogPin = A0; // the pin that the potentiometer is attached to
const int ledCount = 7; // the number of LEDs in the bar graph
int ledPins[] = { 3, 4, 5, 6, 8, 9, 10}; // an array of pin numbers to which LEDs are attached
void setup() {
// loop over the pin array and set them all to output:
for (int thisLed = 0; thisLed < ledCount; thisLed++) {
pinMode(ledPins[thisLed], OUTPUT);
}
}
void loop() {
// read the potentiometer:
int sensorReading = analogRead(analogPin);
// map the result to a range from 0 to the number of LEDs:
int ledLevel = map(sensorReading, 0, 1023, 0, ledCount);
// loop over the LED array:
for (int thisLed = 0; thisLed < ledCount; thisLed++) {
// if the array element's index is less than ledLevel,
// turn the pin for this element on:
if (thisLed < ledLevel) {
digitalWrite(ledPins[thisLed], HIGH);
}
// turn off all pins higher than the ledLevel:
else {
digitalWrite(ledPins[thisLed], LOW);
}
}
}
However, I am not getting the outcome I want. when there is 0 voltage one LED turns ON instead of nothing. when there is a voltage all connected LEDs turn ON regardless of what the voltage is
when there is no voltage connected (floating wires), I get this:
when I put any amount of Voltage as long as the power supply is ON the results is the same:
Note: What am I doing wrong?
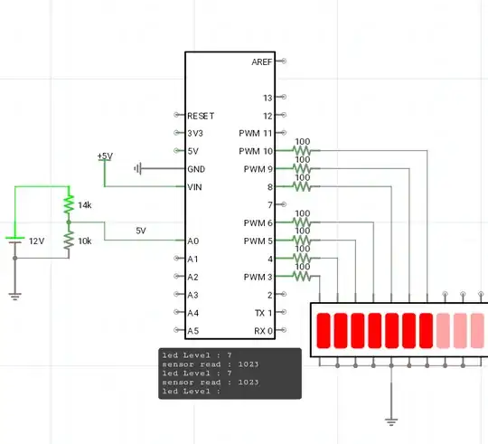
edit: connections are something like that but with fewer digital pins.

Note: What am I doing wrong!EDIT: I was able to get around and print the serial monitor result:
- when the power source is OFF, the reading at A0 (sensorreading) is:
Note: What am I doing wrong!- when the power source is ON at any value, the reading at A0 (sensorreading) is:
(Note: What am I doing wrong!)






