I need help in writing some code that will allow for the ATMega32u4 to be aware of when it's plugged into a USB port. I'm not really familiar with the ATMega32 or with it's function in Arduino, so I'm lost in the dark on this one.
Update: So in my circuit, the uC will be powered by Lithium Ion Batteries. On my PCB, their is a battery charging circuit that is powered through a USB C cable. My goal is to implement some type of firmware that can differentiate when the board is plugged into a wall outlet and a USB port on a computer. The reason for this is because I don't want the batteries to charge when the USB C cable is plugged into a laptop.
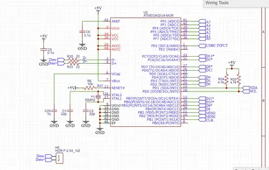
Second Update: Added pictures of the ATMega32 along with the charging circuit mentioned. I'll be the 5V voltage from USBC to charge the batteries. I'll have the data lines on the USB C cable connected so I can program the microcontroller through a USB cable. My goal here is for the microcontroller to recognize when it's connected to a computer. When this happens, I'll talk to the battery charging IC and tell it to not charge.

