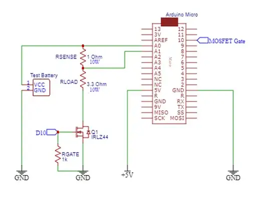
I am using the following circuit to measure the Li-ion 3.7V battery capacity.
Figure 1 – Schematic for 3.7 V batteries.
This setup works fine for the 3.7V batteries.
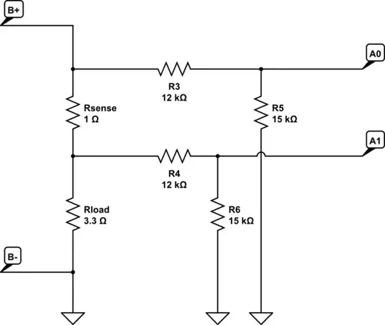
To be able to measure 9V batteries, I modified the circuit with a voltage divider so that the Arduino sees max 5v at the analog input. However Arduino reports 0V. I have measured the output of voltage divider with a DMM and it shows 5V. I wonder why doesn't Arduino report the correct voltage. Could you please help me fix it?
Figure 2 – Modified schematic for 9 V batteries which doesn't work.
My code:
#include "LCD5110_Graph.h"
LCD5110 myGLCD(5, 6, 7, 9, 8); // Setup Nokia 5110 Screen SCLK/CLK=5, DIN/MOSI/DATA=6, DC/CS=7, RST=9 Chip Select/CE/SCE=8,
extern uint8_t SmallFont[];
extern uint8_t MediumNumbers[];
#define gatePin 10
#define highPin A0
#define lowPin A1
boolean finished = false;
int printStart = 0;
int interval = 5000; // Interval (ms) between measurements
float mAh = 0.0;
float shuntRes = 1.0; // In Ohms – Shunt resistor resistance
float voltRef = 4.71; // Reference voltage
float current = 0.0;
float battVolt = 0.0;
float shuntVolt = 0.0;
float battLow = 2.9;
unsigned long previousMillis = 0;
unsigned long millisPassed = 0;
void setup()
{
Serial.begin(9600);
Serial.println("Battery Capacity Checker v1.1");
Serial.println("battVolt current mAh");
pinMode(gatePin, OUTPUT);
digitalWrite(gatePin, LOW);
myGLCD.InitLCD(); // initialize LCD with default contrast of 70
myGLCD.setContrast(68);
myGLCD.setFont(SmallFont); // Set default font size. tinyFont 4×6, smallFont 6×8, mediumNumber 12×16, bigNumbers 14×24
myGLCD.clrScr();
myGLCD.print("Battery", CENTER, 0);
myGLCD.print("Check", CENTER, 12);
myGLCD.print("Please Wait", CENTER, 24);
myGLCD.print("AdamWelch.Uk", 8, 40);
myGLCD.update();
delay(2000);
myGLCD.clrScr();
}
void loop()
{
battVolt = analogRead(highPin) * voltRef / 1024.0;
shuntVolt = analogRead(lowPin) * voltRef / 1024.0;
if (battVolt >= battLow && finished == false)
{
digitalWrite(gatePin, HIGH);
millisPassed = millis() – previousMillis;
current = (battVolt – shuntVolt) / shuntRes;
mAh = mAh + (current * 1000.0) * (millisPassed / 3600000.0);
previousMillis = millis();
myGLCD.clrScr();
myGLCD.print("Discharge", CENTER, 0);
myGLCD.print("Voltage:", 0, 10);
myGLCD.printNumF(battVolt, 2, 50, 10);
myGLCD.print("v", 77, 10);
myGLCD.print("Current:", 0, 20);
myGLCD.printNumF(current, 2, 50, 20);
myGLCD.print("a", 77, 20);
myGLCD.printNumI(mAh, 30, 30);
myGLCD.print("mAh", 65, 30);
myGLCD.print("Running", CENTER, 40);
myGLCD.update();
Serial.print(battVolt);
Serial.print("\t");
Serial.print(current);
Serial.print("\t");
Serial.println(mAh);
delay(interval);
}
if (battVolt < battLow)
{
digitalWrite(gatePin, LOW);
finished = true;
if (mAh < 10)
{
printStart = 40;
}
else if (mAh < 100)
{
printStart = 30;
}
else if (mAh < 1000)
{
printStart = 24;
}
else if (mAh < 10000)
{
printStart = 14;
}
else
{
printStart = 0;
}
myGLCD.clrScr();
myGLCD.print("Discharge", CENTER, 0);
myGLCD.print("Voltage:", 0, 10);
myGLCD.printNumF(battVolt, 2, 50, 10);
myGLCD.print("v", 77, 10);
myGLCD.setFont(MediumNumbers);
myGLCD.printNumI(mAh, printStart, 21);
myGLCD.setFont(SmallFont);
myGLCD.print("mAh", 65, 30);
myGLCD.print("Complete", CENTER, 40);
myGLCD.update();
delay(interval * 2);
}
}
Circuit with modifications
Figure 3 – Schematic for 9 V batteries.



