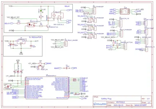
I created a custom PCB based on a 328P. The design is mainly based on the Arduino Nano schematic (3.0). The boards have arrived some days ago, and I can't get avrdude to recognize them via USBASP (or any other mean for that matter). When trying to program the board is powered via the ICSP connector. What I have tried so far:
- only soldering the essential components: CAPs for 5V rail
- soldering the Oscillator or leaving it off
- on one board I even cut all lines except 5V, GND, RST and SPI.
Still the 328p won't respond, all I get is :
#avrdude -u -c usbasp -P COM1 -b 57600 -B 0.5 -p m8
WARNING: Unable to detect MCU
avrdude.exe: set SCK frequency to 1500000 Hz
avrdude.exe: error: program enable: target doesn't answer. 1
avrdude.exe: initialization failed, rc=-1
Double check connections and try again, or use -F to override
this check.
avrdude.exe done. Thank you.
I will attach my schematics and my board design, I know it is not the cleanest for now... It is my first one and I am currently trying to clean it up/make it better. I also added 1k resistors in line to RX and TX, but they are not present in the board design for now.
I am thankful for any help and/or advice
I can provide the board design if needed:)


