I'm pulling together a project for my class where students build a solar panel structure/frame that moves with the sun to capture more power than if the panel were just flat on the roof.
I can handle controlling the motors, but I wanted some help to make sure I safely/accurately measured power.
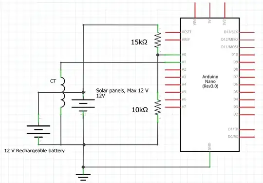
I have an Arduino (the model isn't especially important), a 12 V deep cell battery, and 6 V solar cells. Obviously I don't want to hook the cells straight to an analog pin, but I came up with the schematic below. The wire to the battery will go through the CT (the inductor) to get current in order to calculate power.
Would the battery still charge even if the cells are only producing, say, 8 V? Am I overlooking anything or is there any circuit protection I need to include? Maybe a computer fan as a load on the battery and to cool everything? Any help is appreciated.
