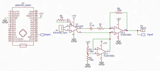
I am trying to read the values from a simple EMG circuit (with an INA122P) using the analogRead() and plotting in the plotter using an Arduino nano v3. I am powering the ina1222p from the 5v pin of the Arduino. But no matter what I do, the signal comes out very noisy most of the time(i can rarely make out the EMG). The bandpass filter is also not really helping. I am using regular solid core wire and alligator clips to connect to the electrodes.
Can someone please tell me what I am doing wrong? or tell me how to make a simple EMG circuit that uses the Arduino's analogRead().
I am also getting ac sine waves when my laptop is plugged to power, so I tried removing the power. The distinguishable sine wave wasn't really showing up, but it was still just as noisy...
I am a beginner to both Arduinos and designing Analog circuits.
I found this design from here: https://greenhecktech.wordpress.com/2016/09/19/improving-the-emg-amplifier/
