i have a small project where i just sucessfully destroyed my frist of 5 Digisparks (Attiny85).

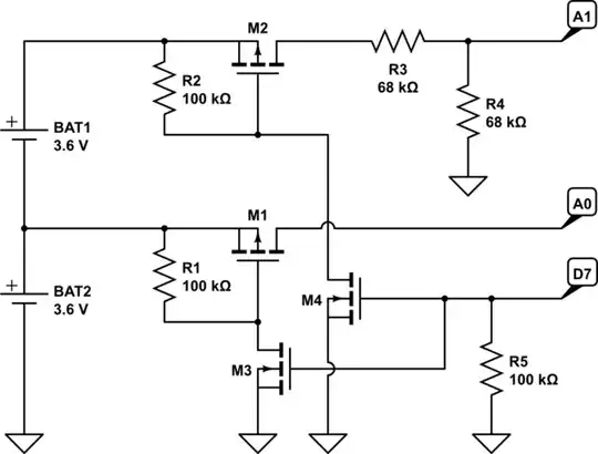
In the Picture you see the Cirucit. I have 2 Liion cells connected in series to get high enough voltage to step it down to constant 5V. To these 5V some Neopixels and a Digispark controller are connected which will set the color for the Neopixels. A0 and A1 measure the Voltage of the Cells to signal the user if the Voltage is to low so it can manually be switched of. While prototyping it i didnt have the 10k resistors in there.
Now what happend: While connecting the cells after each other the Controllers LEDs already lit up with the Frist cell. I guess it was powered trough the A0 pin (again i didnt have the 10k resistor in there), so i guess the internal IO Protection diodes conductet the voltage trough and this way the controller got damanged. Since this happend it wont turn on Anymore.
The problem: since i have really small space i cant use a multiple pole switch to also remove the voltage from the IO pins and therefore i will always have voltage von A0 and A1 while there is no 5V Supplyvoltage. I would guess that the Series resistance on the pin would be enough to Limit the current trough them and this way protect the controller from damange. But i dont really have experience with that and hope that you guys can give me some hints what could also be a problem or what could help :) I really dont want to destroy a second one xD
Thanks in advance and have a nice day :)
