9

I am trying to create a watchdog timer using 555 IC and I am following this.

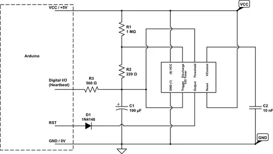
I do not understand why a 1N4148 diode is connected between the reset pin of Arduino and the output of the 555 timer.

enter image description here

As far as I understand, the reset pin of the Arduino should be high, and when it is pulled low, the Arduino resets. But why should we add a diode over here? What purpose does it serve?

EngrAbbas
  • 176
  • 1
  • 1
  • 11
bukke hari prasad
  • 159
  • 1
  • 1
  • 6

1 Answers1

15

It's called a "Wired Or" arrangement.

The Arduino's RESET pin has a pullup resistor in it (10KΩ). That keeps the RESET pin normally HIGH. To invoke a reset that pin needs pulling low, and that is done from a number of sources:

  • The RESET button
  • The DTR pin (through a 100nF capacitor) of the USB interface chip
  • The 555 watchdog circuit above

The critical one there is the DTR pin. That, because it's a brief pulse with quite a high output impedance, needs the reset pin to be easy to pull down. If you connected the output of the 555 directly to RESET it would be constantly trying to pull the RESET pin up to 5V with quite a low output impedance. The DTR circuit would have no chance of overcoming it.

So by adding a diode in there you get Wired Or, using an arrangement direct from the 1950s - DRL - Diode-Resistor Logic. When the output of the 555 is HIGH the diode is reverse biased (or neutrally biased) and doesn't conduct, so the RESET pin's own resistor pulls the RESET pin up. However, when the output of the 555 is LOW the diode can then conduct (it's forward biased) and that pulls the RESET pin LOW.

Majenko
  • 105,851
  • 5
  • 82
  • 139