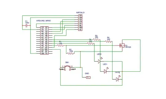
I’am using IRF520 mosfet according to this schema to shut down Arduino by low level on output to 10K ohms resistor
The issue is that IRF520 took too much place
Is it possible to substitute IRF520 with smaller mosfet?
Additional info:
I measured average power consumption – it’s about 22 mA on 12V = 0.264W
IRF520 is for 70W max according to datasheets.
The base schema is

