Following my previous question, I'm getting closer to thinking about putting together this mains frequency monitor. I would just like to do a sanity check on my electronics before I order the components and the board. Please keep in mind I am not qualified in this so I have had to research how all this will work.
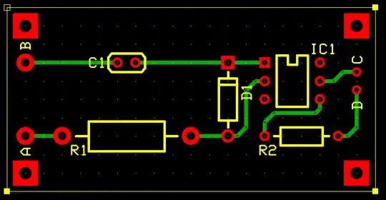
A and B inputs will accept power from a 16VAC 1.25A unregulated power pack.
C1 is a 1µF 25V 85°C ceramic capacitor. I guess this is mostly unnecessary as the power pack should filter any DC bias, but it won't hurt.
D1 is an IN4001 1A standard recovery diode.
R1 is a 300ohm 500V 3W resistor. The RMS power is 16VAC, which is half-wave rectified, so that's sqrt(2) * 16 = ~24V peak @ 300ohm = 80mA peak, and about 25mA on average (right?)
IC1 is a 4N28 optocoupler. It's weird, in one data sheet I see 80mA max forward current on inputs but in another I see 60mA. Anyway, the average should be 25mA so I guess that's probably going to be okay?
The Arduino I will use is the Arduino Micro, as it's quite small and also has a 16Mhz crystal oscillator that will provide a more stable clock than a ceramic resonator. The Arduino will be powered by USB, which I believe is 5V. The digital I/O pins I believe will also operate at 5V and are rated at 40mA max.
C will come from one of the Arduino's digital output pins, and D will go to the Arduino's GND.
R2 is a 150ohm 500mW 250V resistor, that should ensure the C→D current does not exceed 40mA @ 5V.
Now, assuming the components look okay and the circuit looks okay (I assume the circuit is fine), I just had some questions:
- Do I need to add anything to the output of the 4N28 coming from the input? I think with a regular transistor, some of the base current gets added to the collector current?
- What can I expect the response on the output of the 4N28 to look like? I assumed that it would more-or-less be a square wave, where even a tiny current on the input would activate the transistor and allow the output current to flow freely on the other side, but someone has suggested that this might not be the case?
- The way it is set up, the Digital I/O pin can be "trying" to output or not, and that's basically irrelevant to what the transistor is doing. When the transistor is on, the output current from the pin will successfully flow to GND. I assume there is a way to detect this in the Arduino? Something like setting the output pin to 1 and check in loop when there is or is no current flowing?
Thank you!

