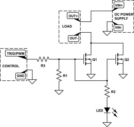
The three TRIG/PWM pins are connected to the same electrical point. The same goes for the three GND pins.
You can either solder:
- A 2-pin 0.2 inch screw terminal (the very same kind of those blue connectors already in the board) to the pair of big holes closer to the edge, or
- A 2-pin 0.1 inch header to the 2 holes in the centre of the 4-hole row (the smaller ones).

These will be the control input you should be connecting your Arduino to.
The DC power supply for the load that will be switched by the MOSFETS has to be connected between the VIN+ and VIN- terminals. Note that VIN- is connected internally to GND.
Your load has to be connected between the OUT+ and OUT- terminals.
That's all you need to know. In case you're in doubt, I've drawn this schematic for you (see below)

simulate this circuit – Schematic created using CircuitLab
IMPORTANT ADDITIONAL NOTES:
No flyback diodes are present in the board. If you try to switch an inductive load (a motor, a solenoid, etc.) with this board you have a high risk of damaging the MOSFETs and rend it useless.
You need at least a 5V control signal for switching high current loads with this board. Although a 3.3V control may seem able to switch the MOSFET, its internal RdsON at 3.3V could easily be high enough to produce excessive power dissipation and blow up the MOSFET. See these curves from the AOD4184 datasheet:
