So I'm looking to create an arduino clone to mount on one of my robots. I started off making the arduino on a breadboard, using the instructions found on Arduino's own website and I succeeded. It works as well, I've checked it with the "blink" project.
I then drew the schematic in Eagle:

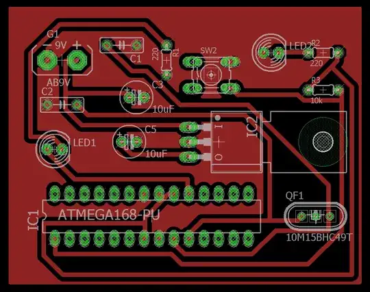
Next, I created a board and routed it, giving the following result:

Finally, I transferred it onto a copper clad, soldered it, but it doesn't work. Tried pretty much everything I could think of but there seems to be something wrong and I cant work out what it is.
Can someone please help?
Hassan
