2

I have an arduino nano which is powered through unregulated 5V (pin 27). For debugging purpose, I'd like to connect the USB port to my computer in order to use the Serial.Print function. The external 5V will stay connected. Will this cause damage ?

edit : I forgot to mention that the external power supplied to pin 27 is regulated with a switching DC-DC converter (measured 5.1V). Sorry it was not clear in my question.

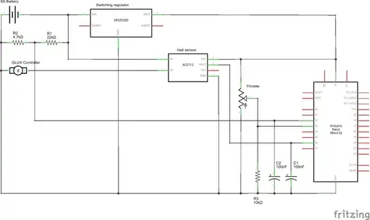
Here is my circuit :

Schema

The switching regulator is not exactly the one in the schema.

Is using the circuit with the battery power supply + usb connection to my computer will damage something ?

Avamander
  • 624
  • 2
  • 11
  • 35
Masure
  • 23
  • 1
  • 4

2 Answers2

1

No, it probably won't damage anything, as the PC's USB port is protected from overvoltage by the D1 schottky device on your arduino board.

Update, my previous answer contained the following paragraph, which is not related to your problem

But you should take care of some things.

  1. Make sure, the voltage applied to your +5V-Net is regulated properly elsewhere. I.e. choose a laboratory PSU or another good source.
  2. Avoid having both your PC and your 5V-supply connected to line voltage. Ground levels may differ due to Y-capacitors present in the switching PSUs. Those provide a AC voltage of half your line voltage to DC ground (only with 0.3 to 0.7 mA, but enough to cause disturbances on your signals at 55 volts in the US or 115 V in the EU)
  3. If you have to use two switching PSU for both PC and arduino, provide an equipotential bonding between your PC's mass (e.g. VGA-port-screw) to your arduino's PSU's ground directly, to prevent leakage currents from the Y-capacitors wandering around in your circuitry.

Update according to your enhanced question

You are using a battery powered DC-DC supply for your Arduino. So, my previous notes do not apply to your problem.

  • 5.1 V seem exact enough to drive your arduino safely. No need for additional stabilisation measures
  • D1 (see genuine arduino schematic) separates USB-Power from +5V and prevents current flowing in reverse direction over your USB connection.
  • Arduino circuitry and USB port have common GND so there are always well defined voltage levels.

In my opinion, there's nothing with your setup, which may harm your circuitry or your PC.

Depending on the maximum power of your DC-DC converter you may consider adding a fuse to protect converter and components in case of short circuit.

Ariser
  • 577
  • 1
  • 8
  • 26
-1

Since the external 5V supply is not regulated, it may cause some problems. It is possible that a small voltage difference will appear if and when the external voltage fluctuates from the 5V level. What you should do is short-circuit the 5V of the USB to pin 27.

And in general, add a 5V regulator circuit to feed the Arduino nano, like this one: http://www.techulator.com/attachments/Resources/10562-75631-V-Voltage-Regulator.jpg

Vassilis
  • 36
  • 2