Primeiro Comando da Capital

Primeiro Comando da Capital
The taijitu is used as the PCC emblem.[1]
Founded31 August 1993 (1993-08-31)
Founders
  • Geleião
  • Césinha
  • Miza
  • Isaías Esquisito
  • Paixão
  • Du Cara Gorda
  • Bicho Feio
  • Dafé
[2]
Founding locationTaubaté House of Custody and Treatment, Taubaté, São Paulo, Brazil
Years active1993–present
TerritoryMain territory:[3][4]

Main routes/Significant influence:[3][4][5]

Significant activity:[3][6][7][8][9][10][11]

Other activity also registered throughout Europe and Africa[3][6]
EthnicityBrazilians (predominantly) Paraguayans, Venezuelans, Argentines
Membership40,000 lifetime members + 60,000 "contractors" (2023)[6]
Leader(s)
Criminal activitiesDrug trafficking, carjacking, murder, fraud, arms trafficking, extortion, money laundering, illegal logging, wildlife trafficking, illegal gold mining, smuggling, kidnapping, robbery, bribery and terrorism
AlliesAmigos dos Amigos, Terceiro Comando Puro, Tren de Aragua, Paraguayan People's Army, Primer Cartel Uruguayo, Insfrán Clan, Jalisco New Generation Cartel,[14] 'Ndrangheta, Balkan mafias (including Šarić Clan, Group America), Hezbollah[7][15][16]
Chinese triads[17]
RivalsBrazil Brazil, Comando Vermelho, Família do Norte, Rotela Clan, Militias[18][19][20]
[21]Irmandade de Resgate do Bonde Cerol Fininho[22][23]

The Primeiro Comando da Capital ("Capital's First Command", Portuguese pronunciation: [pɾiˈmejɾu koˈmɐ̃du da kapiˈtaw], PCC), also referred to as 15.3.3 (abbreviated 15 or Quinze ("Fifteen")) or simply as Partido ("Party"), is a Brazilian organized crime syndicate. According to a 2023 The Economist report, the PCC is Latin America's biggest drug gang, with a membership of 40,000 lifetime members plus 60,000 "contractors".[6] Its name refers to the São Paulo state capital, the city of São Paulo.

The group is based in the state of São Paulo and is active throughout Brazil, South America, West Africa and Europe. An international expansion fueled by the cocaine trade made the PCC establish a profitable partnership with the Italian 'Ndrangheta and, as of 2023, run over 50% of Brazil's drug exports to Europe. Through the cocaine trade routes to Europe, the PCC also established itself as a central player in the West African cocaine trade, with its members being able to exert control over neighbourhoods in cities such as Lagos and Abuja.[6][24] According to a leaked Portuguese intelligence report, the group also has around 1,000 associates in Lisbon.[6]

Historically, the PCC has been responsible for several criminal activities such as murders, prison riots, drug trafficking, bank and highway robberies, protection rackets, pimping, kidnappings-for-ransom, money laundering, bribery, loan sharking, and obstruction of justice, with an expansion focused on drug trafficking since the 2010s. As of 2023, the PCC is currently transitioning into a global mafia, being able to influence politics[25] and penetrate the legal economy.[6] According to São Paulo state authorities, the group has had a yearly revenue of at least US$ 1 billion since 2020.[26]

The PCC is often mentioned to have a different doctrine to other Brazilian cartels, with a business model that favors the quiet expansion of markets over violent and expensive turf wars[3] and confrontations with the state that would draw unwanted attention.[27] The Global Initiative Against Transnational Organized Crime noted that the PCC's ability to negotiate with rivals rather than expelling them has permitted the group to make use of preestablished criminal networks and preexisting logistics know-how along the cocaine value chain, encouraging peaceful cooperation between different groups and producing greater economic efficiency by reducing operating costs.[3][27] However, the group has been responsible for waves of extreme violence, including targeted political violence and terrorism, upon having their interests threatened.[28]

History and operations

Founding

The PCC was founded on August 31, 1993, by eight prisoners at Taubaté Penitentiary, called "Piranhão" ("Big Piranha"), in the state of São Paulo. At the time, this was considered the safest jail in the state.[29]

The group initially got together during a football game. The prisoners had been transferred from the city of São Paulo to the Piranhão as punishment for bad behavior, and they decided to name their team the Capital Command—a name which would stick, as the game was followed by the brutal killing and decapitation of both the deputy director and a prisoner with special privileges, with the head of the latter being put on a stake.[30]

The initial members were Misael "Misa" Aparecido da Silva, Wander Eduardo "Cara Gorda" Ferreira, Antônio Carlos Roberto da Paixão, Isaías "Esquisito" Moreira do Nascimento, Ademar "Dafé" dos Santos, Antônio "Bicho Feio" Carlos dos Santos, César "Césinha" Augusto Roris da Silva and José "Geleião" Márcio Felício.

PCC, which was also formerly referred to as the "Party of Crime", and as "15.3.3" (following the order of the letters "P" and "C" in the former Brazilian alphabet), was founded with a clear agenda, to "fight the oppression inside the São Paulo penitentiary system" and to "avenge the death of 111 prisoners": the victims of the previous year's Carandiru massacre, when the São Paulo State Military Police stormed the now-defunct Carandiru Penitentiary and massacred prisoners in the 9th cell block.

The group had the slogan "Peace, Justice and Freedom"[2] and made use of the Chinese taijitu ("yin and yang symbol") as their emblem, claiming it represented a "way to balance good and evil with wisdom".[1] In February 2001, Idemir "Sombra" Carlos Ambrósio became the most prominent leader of the organization when he coordinated, by cell phone, simultaneous rebellions in 29 São Paulo state prisons, in which 16 prisoners were killed. "Sombra", also referred to as "father", was beaten to death in the Piranhão five months later by five PCC members in an internal struggle for the general command of the group. The PCC was led by "Geleião" and "Cesinha", who were responsible for an alliance with another criminal organization, Rio de Janeiro's Red Command (CV). At the time, the gang adopted the CV's far-left beliefs and began advocating for revolution and the destruction of Brazil's capitalist system.[31]

Geleião and Cesinha, from the Bangu Penitentiary where they were held, went on to coordinate violent attacks against public buildings. Considered radicals by another moderate current of the PCC, they used terrorism to intimidate authorities of the prison system and were withdrawn from leadership in November 2002, when the leadership was taken over by the current leader of the organization, Marcos "Marcola" Willians Herbas Camacho. Marcola would eventually order the deaths of Geleião and Cesinha for having testified to the police and for creating the Terceiro Comando da Capital (Third Capital Command, TCC).

"Trade union of crime"

The PCC first appeared as an entity capable of maintaining order in the lawless Brazilian prison system, providing protection to prisoners, imposing rules and punishing crimes such as rapes, murders and extortions, as well as seeking a peaceful resolution to conflicts between inmates. In return, members would be charged a monthly fee to pay for lawyers, provide aid to families in need and to pay for items for arrested members.[2]

In the late 1990s, the São Paulo State Government sought to separate the PCC leadership in order to dismantle the organization, sending leaders to different penitentiaries across the countries. The action backfired however, as the leaders' "trade union discourse" resonated with inmates across the country, expanding the group in the process.[2] In the late 1990s and early 2000s, the PCC became notorious for high-profile bank robberies and prison rebellions, including the largest bank robbery in the country's history, where armed gunmen carried out a heist on the central Banco Banespa branch in São Paulo, escaping with R$32.5 million.[2]

Under the leadership of Marcola, also known as "Playboy", currently serving a 232 year sentence, the PCC took part in the March 2003 murder of Judge Antônio José Machado Dias, who ran the Penitentiary Readaptation Center (CRP) from Presidente Bernardes, São Paulo, then Brazil's most strict supermax-style prison. The PCC also announced its objective to use prison uprisings as a way to demoralize the government and to destroy the CRP.

In May 2006, the PCC carried out its biggest attacks, in retaliation against an attempt to transfer the PCC leadership to high-security prisons. The attacks lasted for 4 days and caused 564 deaths.[32] According to the São Paulo State prosecutor Márcio Christino, PCC founders Cesinha and Geleião were more extreme in their methods, intending to use car bombs to blow up the São Paulo Stock Exchange building. Marcola disagreed, believing the PCC had more to gain by keeping a low profile. Such belief was strengthened after Marcola was imprisoned in the same facility as the Chilean guerilla fighter Mauricio Hernández Norambuena in 2006, who taught Marcola not to carry out pointless attacks to the detriment of the civilian population, as those would only facilitate state repression.[32]

Expansion into domestic drug trafficking

From the early 2000's, the PCC started consolidating its power outside of the prison system, expanding its influence as providers of order and conflict solvers into low-income neighbourhoods throughout São Paulo, known as favelas. During its early expansion phase, the PCC sold drugs at cost price to lesser drug dealers, helping expand their reach, and eventually taking over their drug dens when collecting debts (using a strategy akin to debt-trap diplomacy). This allowed the gang to form a cartel that dominated the city of São Paulo. Eventually, every drug den in SP came to be under the PCC's control, being either owned or "licensed" by the PCC, in a consignment model where an independent dealer exclusively buys drugs supplied by the group.[32]

One of the main differences between the PCC and other Brazilian criminal groups is that territorial control is enforced without the open brandishing of firearms ("ostentação", or ostentation) that characterizes groups such as the CV in Rio de Janeiro. Individuals that fail to comply with the group's "discipline" are judged by the "crime courts", with sentences that can range from beatings to summary executions.[32] Rather than expanding by territorial conquest alone, the PCC is able to develop its illicit activities more efficiently by focusing on the regulation and control of markets combined with a monopoly on violence and discipline.[33] The PCC's expansion and dominion over the state of São Paulo is seen by researchers as one of the reasons behind the sharp decrease in the state's homicide rate since the 2000s. The criminal group's reasoning is that murders attract police attention and, consequently, cause problems in drug sales.[32]

In 2014, the Brazilian Federal Police launched Operation Oversea, which first identified the PCC's cocaine shipments to Europe, before the group had consolidated drug trade routes or perfected money laundering schemes.[32]

Control over Paraguayan drug trafficking routes and focus on export market

A turning point for the PCC was set in 2014 when it pivoted away from domestic sales and turned towards the more lucrative export market. The group cemented its influence over the Port of Santos, the biggest port in South America, and evolved into a multinational organization with presence and influence across five continents through alliances with other groups such as the 'Ndrangheta as well as Mexican, Colombian, Russian and African criminal networks. GI-TOC fieldwork highlighted that the value chain often starts with stolen or second-hand vehicles in Brazil exchanged for drugs in countries such as Bolivia and Paraguay.[3]

From 2016, the group cemented its influence over the Paraguayan border, an important trade route for cocaine supplied from Bolivia, Peru and Colombia and for arms trafficked from Paraguay and the United States. It involved the murder of Jorge Rafaat, a Brazilian drug lord of Lebanese ancestry. Rafaat's armored Hummer truck was ambushed in Pedro Juan Caballero by more than 100 mercenaries, including a Toyota SW4 featuring a concealed Browning .50 MG which fired more than 400 rounds into the drug lord's truck. The 10-minute shootout left Rafaat dead and 8 more injured.[34] About 40 of his associates were subsequently murdered.[35] This allowed for a major expansion in the following years, with the Brazilian Public Prosecutor's Office estimating that the PCC had reached over 30,000 'baptized' members in 2018, with at least 2 million more allied to the group.[3]

In 2016, the breakdown of a 20-year truce between the PCC and the Red Command (CV) led to a massive uptick in violence across Brazil, with the PCC embarking on an aggressive expansion campaign by absorbing less organized gangs and financing local groups to operate as proxies against the CV across the country, such as the B13 gang in Acre and the CV's rivals in Rio de Janeiro.[36][37]

In early 2017, a series of gruesome prison riots made headlines worldwide as the PCC fought for control of the North Region against the Família do Norte (FDN), erstwhile allies with the Red Command. On January 1, dozens of PCC prisoners were massacred at the Anísio Jobim Penitentiary Complex in Manaus after a prison riot, with the PCC retaliating in prison riots in Boa Vista and in Natal in the same week. Dismemberments, beheadings and prisoners being burned alive were commonplace during all three prison riots.[38][32]

In 2020, Ryan C. Berg of the Center for Strategic International Studies reported on the importance of the Solimões River drug trade route, calling it a "Latin American Silk Road for drug trafficking" connecting Peru and Colombia to the Atlantic Ocean. The region was violently contested by the PCC, CV and FDN, as well as their local proxies, in a three-way conflict. As a result of fierce domestic competition, the PCC's overseas operations became key to its expansion, turning control over the Solimões river into a strategic objective.[39]

In 2021, the "King of the Frontier" Fahd Jamil Georges, who ruled over drug trafficking and the jogo do bicho in the Ponta Porã region for over five decades, turned himself in to authorities seeking protection, claiming that the PCC was after him.[35][40]

Over the next months, a wave of contract killings fueled fears that Paraguay might become a narcostate. In May 2022, the Paraguayan prosecutor Marcelo Pecci was shot dead while on honeymoon with his wife in Baru, a tourist island off Cartagena, Colombia. Initial investigations raised the possibility of the PCC being behind the hit, until Paraguayan and Uruguayan cartels allied to the PCC were implicated in the murder.[41] A year earlier, the mayor of Pedro Juan Caballero, José Carlos Acevedo, had also been murdered when leaving the city hall.[42][35][43]

The Port of Santos is a key asset in the PCC's overseas expansion.

On 15 December 2021, the U.S. Department of the Treasury announced new sanctions against organized crime actors worldwide such as the PCC, along with Mexican cartels and Chinese groups linked to the fentanyl trade.[44]

The PCC's deals with Western European criminal organizations, especially the 'Ndrangheta, have facilitated exports into Europe, including through West Africa, from where the group has become a central player in supplying Africa's cocaine market. The 2020 arrest of a Brazilian drug trafficker linked to the 'Ndrangheta and to senior PCC members in Maputo has also contributed to evidence that the group had been active in southern and eastern Africa for years.[3] The PCC has been noted for its ability to create ad hoc and structured business partnerships with other Brazilian groups (including private entities and the state) as well as with foreign criminal networks such as Nigerian, Cape Verdean, Mozambican, Lebanese, Russian, Italian and Eastern European mafias.[3]

By 2022, the PCC had become one of the world's most complex criminal organizations, able to operate across a spectrum of illicit supply chains including drugs, firearms, illegal gold mining[45] and vehicles.[3] Those operations are rooted in an extensive financial infrastructure that has penetrated the legal economy in businesses such as public transport, trash disposal and real estate investment[6] and that extends to legal and financial support to its members through different divisions, called sintonias. This organizational flexibility, combined with a high degree of commercial autonomy for its members, has underpinned the PCC's expansion.[3][27]

By late 2024, several investigations pointed to an increased sophistication in the group's money laundering operations and involvement with sports, including making use of online gambling websites and investing into Portuguese third division football clubs.[46][47] According to deceased PCC informant Antônio Gritzbach, Danilo Lima de Oliveira, a sports agent who took part in Emerson Royal's transfer to Barcelona FC, had been previously involved with the criminal organization.[48]

In mid-2023 and early 2024, deaths of ROTA policemen in the Baixada Santista region, considered a PCC stronghold, led the São Paulo state government to crack down on organized crime in the area.[49][50][51] In November 2023, the Brazilian Navy also took up an anti-narcotics role in the Port of Santos, employing divers and dogs in an attempt to locate drugs hidden in hard to reach places such as inside the hull in sea chests.[52] During the crackdown, the RFB also detected an increase in drug seizures on ships heading to Australia, Hong Kong, Singapore, Indonesia and Taiwan, determining that docked vessels with those destinations should also undergo scans for illegal narcotics. Previously, scans were only required for vessels heading to Africa and Europe.[53]

In February 2024, Brazilian media reported on a split taking place among the PCC leadership, known as the "Sintonia geral final" ("general final syntony"). Two PCC leaders, Roberto "Tiriça" Soriano and Abel "Vida Loka" Andrade ordered Marcola's death for supposedly snitching after Marcola referred to Tiriça as a "psychopath" in a recorded conversation with federal officers, due to Tiriça having ordered the death of a female federal officer, Melissa Araújo, who worked as a psychologist in a federal penitentiary, in 2017. The recording was used by the prosecution during Tiriça's trial, in which he was sentenced to 31 years in prison.[13][54] By 27 March, it was reported that Marcola's allies had quelled the insurrection within the PCC, with Tiriça and Vida Loka having been expelled, having their deaths ordered and losing ownership over cars, mansions, drug sales points and stakes in money-laundering companies. As a result, preliminary information obtained by the São Paulo Civil Police pointed to Tiriça and Vida Loka seeking the creation of a new criminal faction in São Paulo, called the Primeiro Comando Puro ("Pure First Command"), as well as seeking alliances with the CV.[54][55]

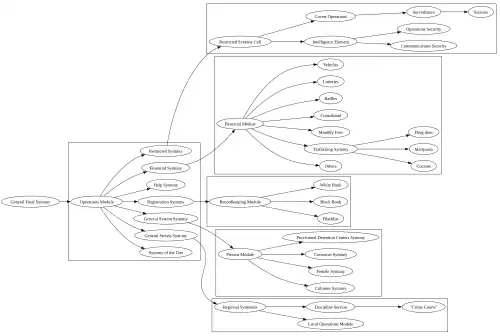
Structure

Example of baseline PCC structure

The PCC is organized through several divisions, called "Sintonias" ("Syntonies"), each responsible for a specific subsection or region of the group's operation. At the top level, all syntonies must answer to the "Sintonia geral final" ("General final syntony"), a group of incarcerated PCC leaders to which Marcola belongs. The group's structure follows a modular design, with regional sintonias each having their own substructure.

Berg notes that the PCC's decentralized structure has enabled rapid expansion opportunities through a franchise model in which "entrepreneurial inmates" who wish to establish a local PCC branch must be baptized, abide by the group's rules and pay "union dues" to the central organization, who maintains control over the most important elements of strategy through the sintonia geral final. An emphasis on equality and on the sharing of managerial decision-making power, as well as a general readiness to assume positions of leadership, allows the organization to establish a command even without clearly defined commanders. Outside prisons, the decentralized structure helps maximize profits by enabling the PCC to have its drug trafficking network follow a consignment basis, driving down the cost as lesser gangs and individual dealers engage in competitive bidding for the right to sell PCC goods.[56]

Though often inconsistent due to the group's clandestine nature and autonomy, sources converge on a general management structure consisting of six "syntonies":[57][58][59]

Sintonia geral final

The "Final General Syntony" is the supreme PCC leadership. All of its members, including Marcola, are incarcerated. This group maintains constant contact with several subordinate sintonias, who are in turn responsible for running the group's operations:

Sintonia dos Gravatas

The "Syntony of the Ties" is responsible for hiring lawyers and maintaining the PCC's legal support network.

Sintonia Restrita

The "Restricted Syntony" is akin to an intelligence agency, sintonia restrita members are responsible for the surveillance and assassination of targets marked for death by the sintonia geral final, mapping their routes and day-to-day activities before eventually conducting assassination attempts. Furthermore, the group is responsible for producing intelligence relating to the laundering, moving and safekeeping of large sums of money, having members dedicated to preparing vehicles and safehouses with that objective in mind.[60]

A technical report by the São Paulo Public Prosecutor's Office described how sintonia restrita members also employed a "sophisticated" communications network, described as a "compartmentalized closed network" where, periodically, several cellphones were acquired by the PCC and a specific person was responsible for their configuration prior to their distribution amongst sintonia restrita's members. During operations, individuals executing orders were only able to communicate with the contacts present on their phone, using end-to-end encrypted applications such as WhatsApp and Surespot.[60]

Sintonia Financeira

The "Financial Syntony" runs the PCC's accounting, finances, and commands several subordinate sintonias responsible for all of the group's commercial operations ranging from drug sales points to marijuana and cocaine exports and lotteries, as well as the money laundering.

Sintonia do Cadastro

The "Registration Syntony" is responsible for organizational records management. A PCC member who falls out of line, fails to communicate or pay his fees is considered "out of syntony", being expelled and added to the "Black Book". Out of syntony members are required to pay their dues until a specific deadline before being blacklisted. If blacklisted, a member is permanently expelled and marked for death by the registration syntony.[61]

Sintonia da Ajuda

The "Help Syntony" distributes aid such as pensions and staple food.

Overseas alliances

'Ndrangheta

The 'Ndrangheta has operated in Brazil since the 1970s, but an alliance between various 'ndrine clans and the Primeiro Comando da Capital since the mid-2010s has increased the mafia's presence in the country. A reliable stream of cocaine from Brazil is crucial to the 'Ndrangheta's grip on the European cocaine market, and the alliance has enabled a massive overseas expansion for the PCC through access to different markets across Africa, Europe and Asia.[3] A share of cocaine exported by the PCC and the 'Ndrangheta moves through West Africa, and international and regional law enforcement investigations have implicated 'Ndrangheta elements in cocaine trafficking in several countries across the region, including Senegal, Niger, Ghana and Côte d'Ivoire. 'Ndrine clans operate in West Africa through the stable presence of individuals in certain countries, as well as through trusted brokers established through visits by 'Ndrangheta clan family members.[3][62][63]

Several important 'Ndrangheta bosses have been arrested in Brazil, such as Domenico Pelle, Nicola Assisi and Rocco Morabito.[64][65]

According to investigations, Morabito is considered one of the main associates of André Macedo Oliveira (known as "André do Rap"), considered one of the current leaders of the PCC.[66]

Hezbollah

According to the Brazilian Federal Police, the PCC maintains commercial relations with the Lebanese organization and militant group Hezbollah,[67] specifically in illegal cigarette contraband, arms trafficking and money laundering schemes. Cooperation between the two groups happens mostly in the Triple Frontier area between Brazil, Paraguay and Argentina.[68][69]

In June 2023, the São Paulo Civil Police arrested Garip Uç, a Turkish chemist associated with Hezbollah during an operation in Praia Grande. Investigations later pointed to Moroccan hashish being imported to Brazil by a criminal network that involved the PCC, 'Ndrangheta, the Balkan Mafia and Hezbollah, by way of Barakat clan entrepreneurs who operated in the Triple Frontier.[7]

High-profile incidents

2006 attacks

Sites in São Paulo State attacked by PCC in 2006.

The PCC received countrywide attention with a series of attacks that took place from May 12 to May 17 in 2006. The main targets were public establishments such as police stations, justice forums, buses, inter alia. The attacks took place as a response to a state government plan to transfer prisoners to a high-security prison in Presidente Venceslau and represented the bloodiest assault of its kind in the history of Brazil's richest state, São Paulo. The attacks were organized by gang members in prison via cell phone.[70]

2012 attacks

By June 2012, another wave of attacks against the police began. In May 28, six PCC members were killed in a shootout with ROTA members. However, investigations later showed that one suspect, 31-year old Anderson Minhano was taken from the scene alive and placed in a ROTA cruiser, where it was discovered that he was wanted for the point-blank murder of a police officer two months earlier. The PCC member was then taken to Ayrton Senna highway where he was tortured and executed on the side of the road, an action witnessed by a civilian passerby. As a result, the PCC leadership ordered retaliation against military police officers, allowing members with debts to the organization to clear their slates by murdering police officers.[71][27][72][73]

Throughout the next few months, off-duty police were targeted while driving to and from work, grocery shopping or moonlighting, and buses were set on fire. Police retaliated, with the number of killings by police increasing dramatically, as well as reports of multiple homicides at drug sale points by police vigilante groups.[27]

By December, the wave of violence had subsided. By the end of 2012, 106 police officers[74] had been killed throughout the year, with 775[75] civilians being killed as a result of police intervention, 84 of those by ROTA.[76]

2017 Paraguay heist

In April 2017 the company Prosegur located in Ciudad del Este, in the Triple Frontier of Brazil, Argentina and Paraguay, was robbed by a group of at least 30 men carrying heavy firepower.[77] Early reports said 40 million dollars were stolen, although this was later revised to eight million.[78][79] The group used automatic rifles, infrared sights, anti-aircraft guns, explosives, bullet-proof getaway cars, speedboats and blocked avenues with torched cars and trucks, locals described the heist as "movie-like".[80] Since the Modus operandi was similar to that of past robberies in Campinas, Ribeirão Preto and Santos in 2015 and 2016, the PCC was the main suspect for the heist, but this was never confirmed.[81] It was the biggest robbery in the history of Paraguay.[82] A police officer was killed and four people were injured.[83][84]

2023 foiled terror attacks

On 22 March 2023, the Federal Police (PF) launched Operation Sequaz, which sought to apprehend 11 PCC members across four states who had planned to assassinate several Brazilian authorities, such as Senator and former Lava Jato judge Sergio Moro and São Paulo state prosecutor Lincoln Gakiya. As Minister of Justice in the Bolsonaro administration, Moro had been responsible for the transfer of Marcola and 21 other senior PCC members from state to federal penitentiaries. Incumbent Minister of Justice Flávio Dino commemorated the operation, "sending his regards to the Federal Police for their important work".[85] Brazilian President Lula da Silva questioned the operation, calling it "another one of Moro's setups".[86]

With intelligence collected during Operation Sequaz, the PF also learned that the PCC had sent a three-man team to Brasília to plan for "a mission in the Federal District". Among the cellphones of the suspects that were seized during the operation, the Federal Police found pictures of residences belonging to Arthur Lira, President of the Chamber of Deputies, and Rodrigo Pacheco, President of the Federal Senate. The leader for Moro's planned assassination, Janerson Aparecido Mariano Gomes ("Nefo"), claimed that the PCC had created a division ("sintonia", or "syntony") responsible for high-secrecy and high-risk operations in 2014, called the Sintonia Restrita ("restricted syntony"). Sintonia Restrita members would be trained by the Paraguayan People's Army and operate under direct orders from the PCC leadership, known as the Sintonia Geral Final ("general final syntony"), mainly in attacks against authorities including politicians and members of the Judiciary.[28] The planned terror attacks sought to retaliate for the 2017 prohibition of intimate visits in federal penitentiaries, as well as Law 13,964/2019, proposed by Moro. Dubbed the "anticrime package", Law 13,964 modified 14 laws and hardened the Brazilian prison system, making it harder for PCC leaderships to command gangs from inside prisons. On 19 July, the PF also found rock blasting explosives in a house belonging to PCC members in Curitiba, to be used in an attack against Moro.[28]

Statute

The Primeiro Comando da Capital has a statute with various rules for the criminal organization. Disobeying the rules, says the statute, carries a penalty of death. On May 16, 2006, a couple was arrested with a copy of the statute.[87]

Infighting

Since February 2024, it has been widely reported in the media that the Primeiro Comando da Capital is currently in a bloody infighting between the current top leader of the PCC, Marcos Willians Herbas Camacho (aka "Marcola") and five high-ranking leaders, Roberto Soriano (aka "Tiriça" or "Beto Tiriça"), Abel Pacheco de Andrade (aka "Vida Loka") and Wanderson Nilton de Paula Lima (aka "Andinho"), Daniel Vinicius Canônico (aka "Cego") and Valdeci Alves dos Santos (aka "Colorido"), since Vida Loka, Andinho, Cego and Colorido are on Tiriça's side in the bloody feud against Marcola.[88]

The reasons that led to this bloody split within the First Command of the Capital are varied, but some of the most serious are:

  • In 14 September, a dialogue was recorded between Marcola and agents inside the Federal Penitentiary of Porto Velho (RO) in which Marcola claims that Tiriça would be a “psychopath” (because Tiriça allegedly ordered the murder of 37-year-old criminal psychologist Melissa de Almeida Araújo in May 2017, in the city of Cascavel, in the state of Paraná) and which was used as evidence to sentence Tiriça to a more severe prison sentence, which led Tiriça's allies to accuse Marcola of being a traitor.[89]
  • Tiriça is very furious with Marcola for having ordered the murder of some of Tiriça's allies in recent years, such as Edilson Borges Nogueira (aka "Biroska"), Rogério Jeremias de Simone (aka "Gegê do Mangue") and Fabiano Alves de Souza (aka "Paca").
  • In retaliation for the deaths of Gegê do Mangue and Paca, a hitmen team allegedly linked to Tiriça executed with rifle shots the mastermind behind the murders of the two, Wagner Ferreira da Silva (aka "Cabelo Duro") on February 22, 2018, in front of Blue Tree Towers Anália Franco, a luxury hotel located in the city of São Paulo. It is widely believed that Cabelo Duro was ordered to kill Gegê do Mangue and Paca by Gilberto Aparecido dos Santos (aka "Fuminho"), a close ally of Marcola.[90]

As a consequence of the bloody internal conflict within the Primeiro Comando da Capital, two important allies of Marcola were murdered within weeks:

  • Donizete Apolinário da Silva (aka "Prata"), 55 years old, was shot dead on February 25, 2024 in Mauá (a city in the Metropolitan Region of São Paulo) after returning from a baby shower. His pregnant 29-year-old wife and 10-year-old stepdaughter were injured in the shooting.[91]
  • Cristiano Lopes Costa (aka "Meia Folha"), 41 years old, was killed on March 12, 2024 while he was in a snack bar in Vicente de Carvalho, a district of the city of Guarujá, in Baixada Santista, São Paulo.[92]

Notable leaders and members

  • Marco Willians Herbas Camacho, "Marcola"[Note 2][93] (Incarcerated) [94]
  • Alejandro Juvenal Herbas Camacho Júnior, "Marcolinha"[Note 3]/Little Marcola (Incarcerated)[94]
  • César Augusto Roriz Silva, "Cesinha" (Deceased)[Note 4][95]
  • Reinaldo Teixeira dos Santos, "Funchal" (Incarcerated)[94]
  • Júlio César Guedes de Moraes, "Carambola" (Incarcerated)[94]
  • Daniel Vinícius Canônico, "O Cego" (Incarcerated)[94]
  • Márcio Luciano Neves Soares, "Pezão" (Incarcerated)[94]
  • Alessandro Garcia de Jesus Rosa, "Pulft" (Incarcerated)[94]
  • Lourinaldo Gomes Flor, "Lori" (Incarcerated)[94]
  • Antônio José Muller Júnior, "Granada" (Incarcerated)[94]
  • Lucival de Jesus Feitoza, "Val do Bristol" (Incarcerated)[94]
  • Patric Velinton Salomão, "Forjado" (Incarcerated)[94]
  • Fernando Gonçalves dos Santos, "Colorido" (Incarcerated)[94]
  • Pedro Luiz da Silva Soares, "Chacal" (Incarcerated)[94]
  • Luiz Eduardo Marcondes Machado de Barros, "Dú da Bela Vista" (Incarcerated)[94]
  • Alexandre Cardozo da Silva, "Bradok" (Incarcerated)[94]
  • André Macedo Oliveira, "André do Rap" (Fugitive)[Note 5][96][97][98]
  • Gilberto Aparecido dos Santos, "Fuminho" (Incarcerated)[99][100][101][102]
  • Idemir Carlos Ambrósio, a.k.a. "Sombra" (Deceased)[103]
  • Marcos Roberto de Almeida, "Tuta" (Fugitive)[Note 6][104]
  • Rogério Jeremias de Simone, "Gegê do Mangue" (Deceased)[105]
  • Fabiano Alves de Souza, "Paca" (Deceased)[105]
  • Wagner Ferreira da Silva, "Cabelo Duro" (Deceased)[Note 7][106][107]
  • Marcio Vinicius da Paixão Vieira, "Pica-Pau" (Incarcerated)[Note 8][108]

In the HBO series Pico da Neblina and in the Netflix series Sintonia, some characters have criminal activities based on PCC.

The Netflix series Irmandade is about a prison crime organization based on PCC.

Notes

  1. ^ Partnered with 'Ndrangheta
  2. ^ He sniffed glue at Praça da Sé as a teenager and his associates originally called him Marco da Cola and later Marcola.
  3. ^ Marcola's younger brother.
  4. ^ He was executed by the Primeiro Comando da Capital at the behest of Marcola himself in retaliation for the fact that Cesinha had ordered the murder of Marcola's former wife, Ana Maria Olivatto in October 2002.
  5. ^ According to the São Paulo Police and the Public Ministry of São Paulo, he may have fled to Baixada Santista (on the coast of São Paulo) or Paraguay.
  6. ^ According to the Public Ministry of São Paulo, Tuta's last known whereabouts would be Bolivia, where he is supposedly currently hiding.
  7. ^ Although the motive for his murder is still unknown, there is a suspicion by the Civil Police of São Paulo that he was killed in revenge for the murders of Gege do Mangue and Paca (the two PCC members mentioned above).
  8. ^ Leader of the PCC in Minas Gerais.

See also

Further reading

References

  1. ^ a b "O Primeiro Comando da Capital - PCC" (in Portuguese). International Police Association. 16 August 2018. Archived from the original on 1 November 2023. Retrieved 4 December 2023.
  2. ^ a b c d e Alfredo Henrique e Felipe Resk (30 August 2023). "de 8 a 100 mil" (in Portuguese). Metrópoles. Archived from the original on 29 March 2024. Retrieved 29 March 2024.
  3. ^ a b c d e f g h i j k l m n Gabriel Feltran, Isabela Vianna Pinho and Lucia Bird Ruiz-Benitez de Lugo (August 2023). "Atlantic Connections: The PCC and the Brazil-West Africa cocaine trade" (PDF). Global Initiative Against Transnational Organized Crime. Archived (PDF) from the original on 10 October 2023. Retrieved 30 November 2023.
  4. ^ a b Flávio Costa, Luís Adorno (10 August 2018). "PCC domina o crime em 8 estados e disputa o controle em outros 13 e no DF" (in Portuguese). UOL. Archived from the original on 3 June 2023. Retrieved 4 December 2023.
  5. ^ Ryan C. Berg (October 2021). "Tussle for the Amazon: New Frontiers in Brazil's Organized Crime Landscape". Jack D. Gordon Institute for Public Policy. p. 12,13. Archived from the original on 4 July 2022. Retrieved 4 December 2023.
  6. ^ a b c d e f g h "Brazil's biggest drug gang has gone global". The Economist. 23 November 2023. Archived from the original on 30 November 2023. Retrieved 29 November 2023.
  7. ^ a b c Marcelo Godoy (4 December 2023). "As novas ligações do PCC e da máfia 'Ndrangheta com o Hezbollah no tráfico internacional de drogas" (in Portuguese). O Estado de S. Paulo. Archived from the original on 4 December 2023. Retrieved 4 December 2023.
  8. ^ "Crimen organizado: UDI alerta que Primer Comando Capital de Brasil estaría en Chile" (in Spanish). Bio Bio Chile. 21 January 2023. Archived from the original on 21 January 2023. Retrieved 2023-03-30.
  9. ^ Ryan C Berg (March 2020). "Breaking Out - Brazil's First Capital Command and the emerging prison-based threat" (PDF). p. 13. Archived (PDF) from the original on 10 April 2022. Retrieved 4 December 2023.
  10. ^ "Além do PCC: Brasil tem atuação de 53 facções; qual a mais dominante?" (in Portuguese). UOL. 17 March 2023. Archived from the original on 17 March 2023. Retrieved 4 December 2023.
  11. ^ "Garimpo e tráfico são foco de viagem de Macron à Guiana Francesa, onde Comando Vermelho e PCC ganham terreno" (in Portuguese). UOL. 25 March 2024. Retrieved 9 June 2024.
  12. ^ "Os donos do crime: Marcola, Beira-Mar e Zé Roberto da Compensa". Istoé. 6 January 2017. Archived from the original on 22 March 2023. Retrieved 2022-07-21.
  13. ^ a b Rafael Villarroel (22 February 2024). "Entenda os detalhes da maior crise enfrentada pelo PCC" (in Portuguese). CNN Brasil. Archived from the original on 27 March 2024. Retrieved 27 March 2024.
  14. ^ "The Expansion and Diversification of Mexican Cartels: Dynamic New Actors and Markets". IISS. 12 December 2024.
  15. ^ "Primer Cartel Uruguayo, la banda creada por Marset para traficar drogas y armas como el PCC" (in Spanish). El Deber. 3 August 2023. Archived from the original on 4 August 2023. Retrieved 4 December 2023.
  16. ^ Aline Ribeiro, Hyndara Freitas, Rafael Garcia (9 June 2024). "PCC já atua em 24 países, soma mais de 40 mil membros e envia drogas aos cinco continentes" (in Portuguese). O Globo. Retrieved 10 June 2024.{{cite web}}: CS1 maint: multiple names: authors list (link)
  17. ^ "Máfia chinesa se alia ao PCC na droga do sexo e usa hotéis e fintechs". Portal Metrópoles (in Brazilian Portuguese). 2025-02-17. Retrieved 2025-02-22.
  18. ^ Fonseca, Pedro; Brooks, Brad (6 January 2017). "Brazil gang kills 31, many hacked to death, as prison violence explodes". Reuters. Archived from the original on 7 January 2017. Retrieved 7 January 2017.
  19. ^ "InformeAgora: PCC x Clã Rotela: uma guerra que não acaba no Paraguai". Archived from the original on 2022-08-05. Retrieved 2022-08-05.
  20. ^ "Midiamax (VÍDEO): imagens mostram massacre em presídio durante guerra entre PCC e Clã Protela". 15 August 2019. Archived from the original on 2022-08-05. Retrieved 2022-08-05.
  21. ^ "Máfia chinesa se alia ao PCC na droga do sexo e usa hotéis e fintechs". Portal Metrópoles (in Brazilian Portuguese). 2025-02-17. Retrieved 2025-02-22.
  22. ^ "Lúcifer: psicopata mata 50 membros do PCC e tira vísceras das vítimas" (in Brazilian Portuguese). 2024-08-19. Retrieved 2025-02-22.
  23. ^ "Bonde do Fininho: conheça facção de psicopatas recrutada por Lúcifer" (in Brazilian Portuguese). 2024-08-19. Retrieved 2025-02-22.
  24. ^ "Brazil crime gang has spread through most of country". Emirates 24/7. November 25, 2012. Archived from the original on 2022-01-04. Retrieved 2013-08-08.
  25. ^ Ryan C. Berg (19 June 2020). "Brazil's Workers' Party Has an Organized Crime Problem in the Making". American Enterprise Institute. Archived from the original on 15 November 2020. Retrieved 4 December 2023.
  26. ^ Fabíola Perez (4 September 2023). "PCC fatura R$ 4,9 bilhões ao ano com tráfico e preocupa europeus" (in Portuguese). UOL. Archived from the original on 6 September 2023. Retrieved 1 December 2023.
  27. ^ a b c d e Willis, Graham Denyer (September 2013). The Killing Consensus: Homicide Detectives, Police that Kill and Organized Crime in São Paulo, Brazil (PDF). MIT. p. 222,223. Archived (PDF) from the original on 24 February 2023.
  28. ^ a b c Gabriel de Sousa (7 December 2023). "PCC planejou ação contra Lira e Pacheco em Brasília e atentado a bomba contra Moro" (in Portuguese). O Estado de S. Paulo. Archived from the original on 8 December 2023. Retrieved 8 December 2023.
  29. ^ "Facção criminosa PCC foi criada em 1993" (in Brazilian Portuguese). Folha de S.Paulo. 14 May 2006. Archived from the original on 17 July 2020. Retrieved 13 June 2020.
  30. ^ Galarraga Gortázar, Naiara; Alessi, Gil (13 June 2020). "PCC, la hermandad de los criminales" (in Spanish). El País. Archived from the original on 14 June 2020. Retrieved 13 June 2020.
  31. ^ "First Capital Command – PCC". InSight Crime. July 9, 2018. Archived from the original on May 2, 2020. Retrieved May 2, 2020.
  32. ^ a b c d e f g Alfredo Henrique e Felipe Resk (31 August 2023). "a ascensão de marcola" (in Portuguese). Metrópoles. Archived from the original on 29 March 2024. Retrieved 28 March 2024.
  33. ^ Ryan C. Berg (March 2020). "Breaking Out - Brazil's First Capital Command and the emerging prison-based threat" (PDF). American Enterprise Institute. p. 8. Archived (PDF) from the original on 10 April 2022. Retrieved 4 December 2023.
  34. ^ "Vídeo mostra execução de traficante com metralhadora no Paraguai" (in Portuguese). g1. 16 June 2016. Archived from the original on 25 March 2023. Retrieved 1 December 2023.
  35. ^ a b c Laurence Blair (23 June 2022). "'The PCC are after me': the drug cartel with Paraguay in its clutches". The Guardian. Archived from the original on 2 July 2022. Retrieved 2 December 2023.
  36. ^ Ryan C. Berg (March 2020). "Breaking Out - Brazil's First Capital Command and the emerging prison-based threat" (PDF). American Enterprise Institute. p. 11. Archived (PDF) from the original on 10 April 2022. Retrieved 4 December 2023.
  37. ^ Ryan C. Berg (October 2021). "Tussle for the Amazon: New Frontiers in Brazil's Organized Crime Landscape". Jack D. Gordon Institute for Public Policy. p. 4, 10. Archived from the original on 4 July 2022. Retrieved 4 December 2023.
  38. ^ Dom Phillips (10 January 2017). "Trail of slaughter in prisons shocks Brazilians as gang war explodes". The Guardian. Archived from the original on 11 June 2022. Retrieved 2 December 2023.
  39. ^ Ryan C. Berg (October 2021). "Tussle for the Amazon: New Frontiers in Brazil's Organized Crime Landscape". Jack D. Gordon Institute for Public Policy. p. 11. Archived from the original on 4 July 2022. Retrieved 4 December 2023.
  40. ^ Percival de Souza (19 August 2021). "O Rei da Fronteira perdeu o trono" (in Portuguese). R7. Archived from the original on 2 August 2022. Retrieved 2 December 2023.
  41. ^ "Clãs do narcotráfico paraguaio e uruguaio mandaram executar promotor em lua de mel na Colômbia, diz jornal" (in Portuguese). O Globo. 9 August 2022. Archived from the original on 20 December 2023. Retrieved 20 December 2023.
  42. ^ "Paraguai: morre prefeito de Pedro Juan Caballero após sofrer atentado". Correio Braziliense. 22 May 2022. Archived from the original on 22 May 2022. Retrieved 2 December 2023.
  43. ^ "Quién era Marcelo Pecci, el fiscal contra el crimen organizado de Paraguay que mataron en Colombia en su luna de miel" (in Spanish). BBC News Mundo. 10 May 2022. Archived from the original on 14 May 2022. Retrieved 2 December 2023.
  44. ^ "Treasury Uses New Sanctions Authority to Combat Global Illicit Drug Trade". U.S. Department of the Treasury. 15 December 2021. Archived from the original on 2 March 2023. Retrieved 13 December 2023.
  45. ^ Ryan C. Berg (October 2021). "Tussle for the Amazon: New Frontiers in Brazil's Organized Crime Landscape". Jack D. Gordon Institute for Public Policy. p. 14. Archived from the original on 4 July 2022. Retrieved 4 December 2023.
  46. ^ "The PCC Plays Its Dirty Game in Portuguese Football". InSight Crime. 29 November 2024.
  47. ^ "Crime organizado usa bets para lavar dinheiro do tráfico e de jogos ilegais" (in Portuguese). Gazeta do Povo. 13 September 2024.
  48. ^ "Empresário assassinado delatou envolvimento de agentes de futebol com PCC" (in Portuguese). 8 November 2024.
  49. ^ Ítalo Lo Re (26 March 2024). "Mortes por policiais dobram no começo do ano em SP; operação na Baixada puxa alta" (in Portuguese). O Estado de S. Paulo. Archived from the original on 27 March 2024. Retrieved 27 March 2024.
  50. ^ "Em 40 dias, Operação Escudo prende 900 criminosos e apreende quase 1 tonelada de drogas" (in Portuguese). São Paulo State Government. 5 September 2023. Archived from the original on 27 March 2024. Retrieved 27 March 2024.
  51. ^ Gonçalo Junior (25 March 2024). "Entidades pedem fim de operação policial na Baixada Santista e falam em abusos da PM" (in Portuguese). O Estado de S. Paulo. Archived from the original on 27 March 2024. Retrieved 27 March 2024.
  52. ^ Ítalo Lo Re (18 March 2024). "PCC usa mergulhadores e lanchas para esconder droga em cascos de navios no Porto de Santos" (in Portuguese). O Estado de S. Paulo. Archived from the original on 27 March 2024. Retrieved 27 March 2024.
  53. ^ Ítalo Lo Re (21 March 2024). "Autoridades miram nova rota de tráfico do PCC para Austrália, Hong Kong e Cingapura" (in Portuguese). O Estado de S. Paulo. Archived from the original on 27 March 2024. Retrieved 27 March 2024.
  54. ^ a b Felipe Resk (23 March 2024). "Racha no PCC: rivais de Marcola tentam criar nova facção em SP" (in Portuguese). Metrópoles. Archived from the original on 27 March 2024. Retrieved 27 March 2024.
  55. ^ Mirelle Pinheiro,Carlos Carone (27 March 2024). "Saiba quem venceu a queda de braço no racha histórico do PCC" (in Portuguese). Metrópoles. Archived from the original on 27 March 2024. Retrieved 27 March 2024.
  56. ^ Ryan C. Berg (March 2020). "Breaking Out - Brazil's First Capital Command and the emerging prison-based threat" (PDF). American Enterprise Institute. p. 6,7. Archived (PDF) from the original on 10 April 2022. Retrieved 4 December 2023.
  57. ^ Mirelle Pinheiro, Carlos Carone (28 February 2023). "Inteligência do PCC mapeou rotina de delegado da PCDF que investigou facção" (in Portuguese). Metrópoles. Archived from the original on 21 March 2023. Retrieved 28 March 2024.
  58. ^ "PCC: como funciona a facção, sua cúpula e influência - Infográficos - Estadão" (in Portuguese). O Estado de S. Paulo. 2013. Archived from the original on 10 July 2022. Retrieved 28 March 2024.
  59. ^ Luís Adorno (21 October 2019). "Inteligência de MG lança glossário para servidores entenderem gírias do PCC" (in Portuguese). UOL. Archived from the original on 28 March 2024. Retrieved 28 March 2024.
  60. ^ a b Mirelle Pinheiro, Carlos Carone (25 February 2023). "Sintonia restrita: veja como funciona o moderno centro de inteligência do PCC" (in Portuguese). Metrópoles. Archived from the original on 27 January 2024. Retrieved 28 March 2024.
  61. ^ Fabíola Perez (31 July 2018). "Livro Negro do PCC reúne membros com dívidas e listados para morrer" (in Portuguese). R7. Archived from the original on 28 March 2024. Retrieved 28 March 2024.
  62. ^ "Máfia italiana atua com traficantes – Nacional – Diário do Nordeste". Diário do Nordeste. Archived from the original on 30 January 2018. Retrieved 29 January 2018.
  63. ^ "UOL: The PCC and the Italian Mafia". Archived from the original on 2022-04-12. Retrieved 2022-06-19.
  64. ^ "Gazeta do Povo: Who is Rocco Morabito, the "cocaine king" of the Italian mafia who was arrested by the Federal Police". Archived from the original on 2022-06-19. Retrieved 2022-06-19.
  65. ^ "BBC Brasil: 'Narcosur': as conexões da máfia italiana com o PCC e os cartéis latino-americanos". BBC News Brasil. Archived from the original on 19 June 2022. Retrieved 19 June 2022.
  66. ^ "UOL/Blog do Josimar Jozino: Italian mobster arrested in Brazil gave away R$100 in a flat in Paraíba". Archived from the original on 2022-08-08. Retrieved 2022-06-19.
  67. ^ Engel Rasmussen, Sune; Michaels, Daniel (November 22, 2024). "America's Rivals Have a New Favorite Weapon: Criminal Gangs". The Wall Street Journal. Retrieved November 22, 2024.
  68. ^ "How Brazil's largest crime syndicate built a global drug empire". Financial Times. Archived from the original on 2023-05-08. Retrieved 2023-05-03.
  69. ^ "Correio Braziliense: the PCC signs commercial partnership with Hezbollah, expands financial power". 23 July 2017. Archived from the original on 2022-08-04. Retrieved 2023-05-03.
  70. ^ "Brazil prison guards nab pigeon with cell phone". Archived from the original on 2009-07-06. Retrieved 2009-07-04.
  71. ^ "PMs da Rota suspeitos de matarem integrante do PCC são absolvidos" (in Portuguese). Folha de S. Paulo. 14 November 2012. Archived from the original on 11 April 2023. Retrieved 11 April 2023.
  72. ^ "Threat of new police, gang war loom over Sao Paulo after informal truce appears to collapse". Fox News. Associated Press. November 15, 2012. Archived from the original on October 27, 2013. Retrieved August 8, 2013.
  73. ^ "PCC Profile". Insight Crime. 9 March 2020. Archived from the original on 14 April 2023. Retrieved 14 April 2023.
  74. ^ "2012, o ano em que o PCC matou 106 policiais militares no estado de SP" (in Portuguese). UOL. 6 January 2022. Archived from the original on 11 April 2023. Retrieved 11 April 2023.
  75. ^ "FBSP Violent Death Data" (in Portuguese). Fórum Brasileiro de Segurança Pública. Archived from the original on 2023-04-11. Retrieved 2023-12-09.
  76. ^ "Em 19 anos, 27 PMs da Rota foram assassinados, apenas um durante o serviço" (in Portuguese). UOL. 8 May 2019. Archived from the original on 23 February 2023. Retrieved 11 April 2023.
  77. ^ Watts, Jonathan (2017-04-25). "'Heist of the century': Brazilian gang hits security vault and police HQ in Paraguay". The Guardian. Archived from the original on 2018-10-21. Retrieved 2018-11-23.
  78. ^ Romero, Simon (2017-04-25). "Deadly Heist Shakes a South American Borderland Trying to Shed Its Lawless Image". New York Times. Archived from the original on 2018-01-10. Retrieved 2018-11-23.
  79. ^ Pestre, Maria Clara (25 April 2017). "Brazil arrests eight after Paraguay cash heist; four dead". Reuters. Archived from the original on 2018-05-22.
  80. ^ Molina, Federico Rivas (2017-04-25). "Atraco de película en Paraguay: 50 hombres roban millones de dólares en una oficina de Prosegur". El País (in Spanish). Madrid. ISSN 1134-6582. Archived from the original on 2018-07-18.
  81. ^ "Facção de SP é suspeita de atuar em mega-assalto 'inédito' no Paraguai". Folha de S. Paulo. 2017-04-24. Archived from the original on 2017-07-02. Retrieved 2018-11-23.
  82. ^ "Golpe comando en Ciudad de Este: tomaron la ciudad y se robaron USD40 millones". La Nación (in Spanish). 2017-04-24. Archived from the original on 2017-06-22. Retrieved 2018-11-23.
  83. ^ José Maria Tomazela; Alexandre Hisayasu (24 April 2017). "PCC avança fronteira e explode empresa no maior roubo da história do Paraguai - Brasil - Estadão" (in Brazilian Portuguese). O Estado de S. Paulo. Archived from the original on 16 May 2018.
  84. ^ "Explosiones, tiroteo y persecución en asalto de película en Paraguay" (in European Spanish). CNN. 24 April 2017. Archived from the original on 24 November 2018. Retrieved 23 November 2018.
  85. ^ Fabio Serapião (22 March 2023). "PF faz ação contra PCC após descobrir plano para atacar autoridades; Moro era um dos alvos" (in Portuguese). Folha de S. Paulo. Archived from the original on 29 March 2023. Retrieved 8 December 2023.
  86. ^ Rayanderson Guerra, Weslley Galzo (23 March 2023). "Lula desacredita ação da PF e fala em 'armação' de Moro, que pede 'decência'" (in Portuguese). O Estado de S. Paulo. Archived from the original on 26 March 2023. Retrieved 8 December 2023.
  87. ^ Couple were arrested with a copy of the statute Archived 2008-09-21 at the Wayback Machine - Folha de S.Paulo.
  88. ^ "Racha na cúpula do PCC pode ser o fim da era Marcola, diz promotor". Portal Metrópoles (in Brazilian Portuguese). 2024-04-02. Retrieved 2024-09-14.
  89. ^ "Racha no PCC: áudio em que Marcola chama comparsa de 'psicopata' põe em xeque os rumos da maior facção do país". Jornal O Globo (in Brazilian Portuguese). 2024-06-11. Retrieved 2024-09-14.
  90. ^ "As ostentações milionárias de Cabelo Duro, o gerente do tráfico internacional do PCC". Ponte Jornalismo (in Brazilian Portuguese). 2019-05-02. Retrieved 2024-09-14.
  91. ^ "Aliado de Marcola, chefe do tráfico é morto a tiros em meio a racha no PCC". UOL (in Brazilian Portuguese). 2024-02-26. Retrieved 2024-09-14.
  92. ^ ""Meia Folha", apontado como líder do PCC, é morto a tiros no Guarujá". Portal Metrópoles (in Brazilian Portuguese). 2024-03-13. Retrieved 2024-09-14.
  93. ^ "Super Interessante: Quem é Marcola, o líder do PCC". Archived from the original on 2022-11-26. Retrieved 2022-11-26.
  94. ^ a b c d e f g h i j k l m n o "Veja: Quem são os líderes do PCC transferidos para presídios federais". Archived from the original on 2022-11-25. Retrieved 2022-11-25.
  95. ^ "Folha de S.Paulo: Fundador do PCC é assassinado na prisão". Archived from the original on 2021-05-25. Retrieved 2022-11-26.
  96. ^ "R7: Conheça André do Rap, suposto líder do PCC e foragido da Justiça de SP". 12 October 2020. Archived from the original on 2022-11-26. Retrieved 2022-11-26.
  97. ^ "G1 (Santos e Região): André do Rap comanda o tráfico na América do Sul e lidera facção criminosa, mesmo foragido há quase 2 anos, diz delegado". 4 July 2022. Archived from the original on 2024-04-20. Retrieved 2022-11-26.
  98. ^ "Poder360: André do Rap fugiu para o Paraguai, dizem polícia e MP". 11 October 2020. Archived from the original on 2022-11-26. Retrieved 2022-11-26.
  99. ^ "Reuters: Brazil cocaine kingpin nabbed in Mozambique as gang expands". Reuters. Archived from the original on 2022-11-26. Retrieved 2022-11-26.
  100. ^ "Ponte Jornalismo: Quem é Fuminho, o braço direito do líder do PCC, preso após 21 anos foragido". 30 April 2020. Archived from the original on 2022-11-26. Retrieved 2022-11-26.
  101. ^ "UOL Noticias/Josmar Jozino: Justiça condena Fuminho, braço direito de Marcola, a 26 anos por tráfico". Archived from the original on 2022-11-26. Retrieved 2022-11-26.
  102. ^ "UOL: Preso em Moçambique, Fuminho planejava controlar tráfico na África". Archived from the original on 2022-11-26. Retrieved 2022-11-26.
  103. ^ "Folha de S.Paulo: PCC racha e mata um de seus fundadores". Archived from the original on 2022-11-26. Retrieved 2022-11-26.
  104. ^ "Yahoo Noticias: Líder do PCC nas ruas é sequestrado pelo 'tribunal do crime' na Bolívia". Archived from the original on 2022-11-26. Retrieved 2022-11-26.
  105. ^ a b "G1: Gegê do Mangue, chefe de facção de SP, é encontrado morto no CE". 18 February 2018. Archived from the original on 2024-04-20. Retrieved 2022-11-26.
  106. ^ "Ponte Jornalismo: As ostentações milionárias de Cabelo Duro, o gerente do tráfico internacional do PCC". 2 May 2019. Archived from the original on 2022-11-26. Retrieved 2022-11-26.
  107. ^ "UOL Noticias/Josmar Jozino: Mensagens em celular de chefe do PCC detalham o início da guerra na facção". Archived from the original on 2022-11-26. Retrieved 2022-11-26.
  108. ^ "BAND: Líder do PCC em Minas Gerais, Pica-Pau é preso no Paraguai". 19 January 2022. Archived from the original on 2022-11-26. Retrieved 2022-11-26.

Map of the attack of May 2006 on São Paulo