Lymphoid enhancer-binding factor 1
Lymphoid enhancer-binding factor 1 (LEF1) is a protein that in humans is encoded by the LEF1 gene.[5] It is a member of T cell factor/lymphoid enhancer factor (TCF/LEF) family.
Function
Lymphoid enhancer-binding factor-1 (LEF1) is a 48-kD nuclear protein that is expressed in pre-B and T cells. It binds to a functionally important site in the T-cell receptor-alpha (TCRA) enhancer and confers maximal enhancer activity. LEF1 belongs to a family of regulatory proteins that share homology with high mobility group protein-1 (HMG1).[6] These high mobility groups regulate a vast array of cellular processes through the production of transcription factors, which go on to regulate some of the cells most vital processes, including chromatin remodeling, recombination, DNA replication, DNA repair and transcription. In this shared homology between LEF1 and other members of the HMG family, many of the mechanisms of action that can be seen in the way in which HMG1 interacts with histones, nucleosomes and other chromosomal components can be conferred in how LEF1 regulates many of the same cellular processes, as homology oftentimes helps to infer shared function. In fact, other members of the high mobility group (HMG), including TCF-1, have been shown to possess differential expression at different points within the embryogenesis of murine cells.[7]
Isoforms

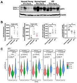
Along with its role in the regulation of the epithelial-mesenchymal transition (EMT) process, LEF1 has also been shown to be implicated in the processes of cellular senescence and aging. Different isoforms have been studied that have differential effects on these biological processes, once again demonstrating the pervasiveness of this family of genes in many different areas of cellular physiology. The biological process is often linked with the senescense-associated secretory phenotype (SASP), wherein aging cells secrete higher levels of immune modulators, pro-inflammatory cytokines, proteases and other biochemicals. These phenotypes that are implicated with SASP's are linked to other age related pathologies, including Chronic obstructive pulmonary disease (COPD) and Idiopathic pulmonary fibrosis (IPF), amongst a host of other comorbidities. While the short LEF1 isoform has been shown to be associated with exacerbation of the effects of cellular senescence, measurement of the activity of transcription factors/regulons associated with the long LEF1 isoform have demonstrated reversal of signs of cellular senescence through a currently unknown mechanism. Research is still being conducted to elucidate the role of these distinct isoforms in contributing to cellular senescence, but the current research has shown the important role LEF1 plays in regulating the transcription of downstream products associated with a wide range of cellular pathways.
Regulation
In terms of the regulation of LEF1 itself, however, a number of enzymes like glycogen synthase kinase 3 (GSK3) and Integrin-linked kinase (ILK) will phosphorylate the β-catenin/(LEF/TCF) complexes, signaling for their activation. As previously mentioned, the signaling of these β-catenin molecules plays a central role in the recruitment and subsequent activation of the LEF/TCF proteins.[8] Working as coregulators of one another, β-catenin and LEF/TCF proteins complex and go on to act downstream of the Wnt signaling pathway, whose ligands are highly expressed in tumors. Recently, some of the upstream molecules present in this Wnt signaling pathway have been elucidated that have connected the missing components.[9] Modern molecular biological techniques helped to identify other upstream regulators of the β-catenin/(LEF/TCF) complex along with GSK3 and ILK, notably casein kinase I ε (CK1-ε). CK1-ε has been shown to be a positive regulator of the β-catenin/(LEF/TCF) complex and even mimics the identity of other proteins in the Wnt signaling pathway, thereby intensifying the effects that LEF and TCF proteins have on the cell.
Clinical significance
LEF1 is highly overexpressed and associated with disease progression and poor prognosis in B-cell chronic lymphocytic leukemia[10] and other kinds of malignancies like colorectal cancer.[11] It is also a promising potential drug target.[12]
Part of the capabilities of the LEF1 family of genes to be implicated in cancer growth is their ability to regulate the epithelial-mesenchymal transition (EMT) process, a cellular pathway by which the inhibition of genes responsible for producing adhesive properties and for polarizing the cell occurs. Though it can be activated independently of β-catenin, much of its effects result from the activation of this protein. When activated by β-catenin, LEF-1 transcription is upregulated and induces the inhibition of the genes which code for polarizing and adhesive properties of the cells. As a result of this LEF/β-catenin-induced inhibition, biochemical transformations take place that allow for heightened migratory and invasive capabilities, increased resistance to apoptosis, and the increased production of components of the extracellular matrix (ECM).[13] Once the LEF1 cells have gained these properties and take on the form of mesenchymal stem cells, they are able to migrate away from their initial sources of attachment and this is when they can begin to exert their cancerous effects.
LEF1 has gained much notability recently for its prevalence in many cancerous pathologies, but even with this increased focus on the mechanisms by which LEF1 and the families of genes it is associated with, many of its downstream effects have not been fully elucidated. As a result, studies are continuing to be published surrounding the LEF1 family of genes, in order to fully expound upon its mechanism of action.[14]
Expression in cancer

LEF1 is highly overexpressed and associated with disease progression and poor prognosis in B-cell chronic lymphocytic leukemia[10] and other kinds of malignancies like colorectal cancer.[11] It is also a promising potential drug target.[12] Due to its irregular expression common in these forms of cancer, as well as other forms like acute lymphoblastic leukemia (ALL), oral squamous cell carcinoma (OSCC) and even renal cell carcinomas (RCC), LEF1 has been heavily targeted as a drug candidate in a number of different studies.[15] Many of these studies have proven effective in diminishing the growth, migration and invasion rates of tumorigenic cancer cells.
Drug inhibition
The investigation of the role of LEF1 in regards to aging is of extreme importance, as more effective and longevity based therapeutic interventions could be developed that target LEF1 and associated genes, in order to provide a means of minimizing the effects of age-related pathologies and increasing life span for those who are already at higher risk for other age-related comorbidities.[16] The dysregulation of LEF1 has been shown to be highly correlated with the β-catenin binding domain, leading many researchers to consider the downstream effects of knocking out this binding domain and investigating the subsequent effects. The research has revealed that knocking out this domain downregulates the expression the protein products of the LEF1 gene, and as a result, curtailing many of the deleterious effects rapid LEF1 proliferation and migration can have.
In fact, LEF1 silencing in cases of colorectal cancer has been demonstrated to increase the sensitivity of colorectal cancer cells to a number of Platinum-based drugs, including oxaliplatin, 5-FU and irinotecan.[17] These Pt-based drugs act by inhibiting the synthesis of DNA molecules and covalently modifying molecules by forming DNA adducts. In turn, these drugs are able to promote apoptosis in the cancerous cells. Different isoforms of the LEF1 gene, including the long-form and the short-isoform/truncated dominant negative form (dnLEF1), have been shown to have differential effects on the pathology of colorectal cancer, although higher levels of activation in the Wnt/β-catenin signaling pathway in general are correlated with increased cancer stem cell properties in murine tumors.[18] These associations have far reaching implications in regards to the fields of cancer biology and medicine in general, as the enhanced sensitivity of cancer cells to chemotherapeutic agents upon inhibition of the LEF1 family and the corresponding TCF-1, TCF-2, TCF-3 and TCF-4 genes, allows for the development of more drugs that can target the inhibition of this specific pathway and lower the morbidity and mortality rates for a diverse range of cancerous pathologies.
Interactions
Lymphoid enhancer-binding factor 1 has been shown to interact with:
- ALX4,[19]
- AML-1,[20]
- Catenin beta-1/β-catenin/CTNNB1,[21][22][23][24] including transgenically,[25]
- EP300,[26]
- MITF[27]
- PIAS4,[28]
- SMAD2,[24] and
- SMAD3.[24]
- ALX4,[19] a protein encoded by the ALX4 gene found predominantly in the mesenchyme of developing embryonic limb buds. This protein is a potent transcriptional activator of the genes required during the development of the skeleton in the appendicular and craniofacial regions during embryonic development.[29]
- AML-1,[20] or acute-myeloid leukemia 1 protein, is a protein in humans encoded by the RUNX1 gene. It is also known as runt-related transcription factor 1 (RUNX1) and core-binding factor subunit alpha-2 (CBFA2), and plays an instrumental role in the development of pain-sensing neurons, as well as in the maturation of hematopoietic stem cells into mature blood cells. It was discovered by Nusslein-Volhard and Wieschaus during a screening of Drosophila in an attempt to elucidate specific mutations dealing with defects in the segmentation patterns and polarization of genes in Drosophila.[30] Similar to the LEF1 interactions, AML-1 has been associated with mutational defects leading to a myriad of blood related pathologies. This list includes Familial Platelet Disorder, Acute myeloid leukemia, T-cell acute lymphoblastic leukemia (T-ALL), and multiple forms of myelodysplastic neoplasms.
- Catenin beta-1/β-catenin/CTNNB1,[21][22][23][24] including transgenically,[25] as this is a key component of the β-catenin and Wnt signaling pathway that the LEF1 protein plays a role in regulating. This role in transgenic expression has led to a number of studies done using modern genetic engineering techniques in order to determine the direct role of this Catenin beta-1/LEF1 association in the pathologies listed above. In fact, research has shown that LEF1 and β-catenin, when co-expressed in mammalian cells, combine with DNA in the nucleus to form a ternary complex. In turn, this activates the role of LEF1 as a transcription factor and demonstrates a mechanism by which signal transduction occurs from the Wnt proteins to the nucleus.[31] This protein plays a role in both gene transcription of DNA to mRNA and cellular adhesion. As referenced earlier, β-catenin plays an integral role in the epithelial-to-mesenchymal transition, acting as a specific signaling molecule called a morphogen which helps guide development of cells in the later stages of embryonic development. Acting in tandem with LEF1, Catenin beta-1 causes certain epithelial cells to loosen their tight associations with the lumen and to adopt a looser and more fluid identity, similar to those seen by cells in the mesenchyme. This loosening of their associations causes the epithelial cells to inactive a number of proteins associated with adhesion and to activate a host of other proteins expressed in resident cells of the mesenchyme. These molecules include vimentin, alpha smooth muscle actin (ACTA2) and fibroblast-specific protein 1 (FSP1).
- EP300,[26]
- MITF[27]
- PIAS4,[28]
- SMAD2,[24] and
- SMAD3.[24]
References
- ^ a b c GRCh38: Ensembl release 89: ENSG00000138795 – Ensembl, May 2017
- ^ a b c GRCm38: Ensembl release 89: ENSMUSG00000027985 – Ensembl, May 2017
- ^ "Human PubMed Reference:". National Center for Biotechnology Information, U.S. National Library of Medicine.
- ^ "Mouse PubMed Reference:". National Center for Biotechnology Information, U.S. National Library of Medicine.
- ^ Milatovich A, Travis A, Grosschedl R, Francke U (December 1991). "Gene for lymphoid enhancer-binding factor 1 (LEF1) mapped to human chromosome 4 (q23-q25) and mouse chromosome 3 near Egf". Genomics. 11 (4): 1040–1048. doi:10.1016/0888-7543(91)90030-I. PMID 1783375.
- ^ "Entrez Gene: LEF1 lymphoid enhancer-binding factor 1".
- ^ Oosterwegel M, van de Wetering M, Timmerman J, Kruisbeek A, Destree O, Meijlink F, et al. (June 1993). "Differential expression of the HMG box factors TCF-1 and LEF-1 during murine embryogenesis". Development. 118 (2): 439–448. doi:10.1242/dev.118.2.439. PMID 8223271.
- ^ Novak A, Dedhar S (October 1999). "Signaling through beta-catenin and Lef/Tcf". Cellular and Molecular Life Sciences. 56 (5–6): 523–537. doi:10.1007/s000180050449. PMC 11146752. PMID 11212302.
- ^ Rim EY, Kinney LK, Nusse R (June 2020). "β-catenin-mediated Wnt signal transduction proceeds through an endocytosis-independent mechanism". Molecular Biology of the Cell. 31 (13): 1425–1436. bioRxiv 10.1101/2020.02.13.948380. doi:10.1091/mbc.E20-02-0114. PMC 7353137. PMID 32320321.
- ^ a b Erdfelder F, Hertweck M, Filipovich A, Uhrmacher S, Kreuzer KA (January 2010). "High lymphoid enhancer-binding factor-1 expression is associated with disease progression and poor prognosis in chronic lymphocytic leukemia". Hematology Reports. 2 (1): e3. doi:10.4081/hr.2010.e3. PMC 3222268. PMID 22184516.
- ^ a b Eskandari E, Mahjoubi F, Motalebzadeh J (December 2018). "An integrated study on TFs and miRNAs in colorectal cancer metastasis and evaluation of three co-regulated candidate genes as prognostic markers". Gene. 679: 150–159. doi:10.1016/j.gene.2018.09.003. PMID 30193961. S2CID 52172531.
- ^ a b Gandhirajan RK, Staib PA, Minke K, Gehrke I, Plickert G, Schlösser A, et al. (April 2010). "Small molecule inhibitors of Wnt/beta-catenin/lef-1 signaling induces apoptosis in chronic lymphocytic leukemia cells in vitro and in vivo". Neoplasia. 12 (4): 326–335. doi:10.1593/neo.91972. PMC 2847740. PMID 20360943.
- ^ Kim K, Lu Z, Hay ED (2002). "Direct evidence for a role of beta-catenin/LEF-1 signaling pathway in induction of EMT". Cell Biology International. 26 (5): 463–476. doi:10.1006/cbir.2002.0901. PMID 12095232.
- ^ Jia M, Sayed K, Kapetanaki MG, Dion W, Rosas L, Irfan S, et al. (December 2023). "LEF1 isoforms regulate cellular senescence and aging". Aging Cell. 22 (12): e14024. bioRxiv 10.1101/2023.07.20.549883. doi:10.1111/acel.14024. PMC 10726832. PMID 37961030.
- ^ Santiago L, Daniels G, Wang D, Deng FM, Lee P (2017-06-01). "Wnt signaling pathway protein LEF1 in cancer, as a biomarker for prognosis and a target for treatment". American Journal of Cancer Research. 7 (6): 1389–1406. PMC 5489786. PMID 28670499.
- ^ Liu RM, Liu G (April 2020). "Cell senescence and fibrotic lung diseases". Experimental Gerontology. 132: 110836. doi:10.1016/j.exger.2020.110836. PMC 7036279. PMID 31958492.
- ^ Fakhr E, Zare F, Azadmanesh K, Teimoori-Toolabi L (November 2021). "LEF1 silencing sensitizes colorectal cancer cells to oxaliplatin, 5-FU, and irinotecan". Biomedicine & Pharmacotherapy. 143: 112091. doi:10.1016/j.biopha.2021.112091. PMID 34474344.
- ^ Basu P, de Jong F (February 2016). "Utopian archives, decolonial affordances Introduction to special issue". Social Anthropology/Anthropologie Sociale. 24 (1): 5–19. doi:10.1111/1469-8676.12281. ISSN 0964-0282.
- ^ a b Boras K, Hamel PA (January 2002). "Alx4 binding to LEF-1 regulates N-CAM promoter activity". The Journal of Biological Chemistry. 277 (2): 1120–1127. doi:10.1074/jbc.M109912200. PMID 11696550.
- ^ a b Lutterbach B, Westendorf JJ, Linggi B, Isaac S, Seto E, Hiebert SW (January 2000). "A mechanism of repression by acute myeloid leukemia-1, the target of multiple chromosomal translocations in acute leukemia". The Journal of Biological Chemistry. 275 (1): 651–656. doi:10.1074/jbc.275.1.651. PMID 10617663.
- ^ a b Edlund S, Lee SY, Grimsby S, Zhang S, Aspenström P, Heldin CH, et al. (February 2005). "Interaction between Smad7 and beta-catenin: importance for transforming growth factor beta-induced apoptosis". Molecular and Cellular Biology. 25 (4): 1475–1488. doi:10.1128/MCB.25.4.1475-1488.2005. PMC 548008. PMID 15684397.
- ^ a b Grueneberg DA, Pablo L, Hu KQ, August P, Weng Z, Papkoff J (June 2003). "A functional screen in human cells identifies UBF2 as an RNA polymerase II transcription factor that enhances the beta-catenin signaling pathway". Molecular and Cellular Biology. 23 (11): 3936–3950. doi:10.1128/MCB.23.11.3936-3950.2003. PMC 155208. PMID 12748295.
- ^ a b Behrens J, von Kries JP, Kühl M, Bruhn L, Wedlich D, Grosschedl R, et al. (August 1996). "Functional interaction of beta-catenin with the transcription factor LEF-1". Nature. 382 (6592): 638–642. Bibcode:1996Natur.382..638B. doi:10.1038/382638a0. PMID 8757136. S2CID 4369341.
- ^ a b c d e f Labbé E, Letamendia A, Attisano L (July 2000). "Association of Smads with lymphoid enhancer binding factor 1/T cell-specific factor mediates cooperative signaling by the transforming growth factor-beta and wnt pathways". Proceedings of the National Academy of Sciences of the United States of America. 97 (15): 8358–8363. Bibcode:2000PNAS...97.8358L. doi:10.1073/pnas.150152697. PMC 26952. PMID 10890911.
- ^ a b Barolo S, Posakony JW (May 2002). "Three habits of highly effective signaling pathways: principles of transcriptional control by developmental cell signaling". Genes & Development. 16 (10). Cold Spring Harbor Laboratory Press & The Genetics Society: 1167–1181. doi:10.1101/gad.976502. PMID 12023297. S2CID 14376483. p. 1170:
In ... zebrafish, reporter transgenes containing the TOPFLASH promoter are expressed in certain Wnt-responsive cell types (...Dorsky et al. 2002).
- ^ a b Hecht A, Stemmler MP (February 2003). "Identification of a promoter-specific transcriptional activation domain at the C terminus of the Wnt effector protein T-cell factor 4". The Journal of Biological Chemistry. 278 (6): 3776–3785. doi:10.1074/jbc.M210081200. PMID 12446687.
- ^ a b Yasumoto K, Takeda K, Saito H, Watanabe K, Takahashi K, Shibahara S (June 2002). "Microphthalmia-associated transcription factor interacts with LEF-1, a mediator of Wnt signaling". The EMBO Journal. 21 (11): 2703–2714. doi:10.1093/emboj/21.11.2703. PMC 126018. PMID 12032083.
- ^ a b Sachdev S, Bruhn L, Sieber H, Pichler A, Melchior F, Grosschedl R (December 2001). "PIASy, a nuclear matrix-associated SUMO E3 ligase, represses LEF1 activity by sequestration into nuclear bodies". Genes & Development. 15 (23): 3088–3103. doi:10.1101/gad.944801. PMC 312834. PMID 11731474.
- ^ Kuijper S, Beverdam A, Kroon C, Brouwer A, Candille S, Barsh G, et al. (April 2005). "Genetics of shoulder girdle formation: roles of Tbx15 and aristaless-like genes". Development. 132 (7): 1601–1610. doi:10.1242/dev.01735. PMID 15728667.
- ^ Nüsslein-Volhard C, Wieschaus E (October 1980). "Mutations affecting segment number and polarity in Drosophila". Nature. 287 (5785): 795–801. Bibcode:1980Natur.287..795N. doi:10.1038/287795a0. PMID 6776413.
- ^ Behrens J, von Kries JP, Kühl M, Bruhn L, Wedlich D, Grosschedl R, et al. (August 1996). "Functional interaction of beta-catenin with the transcription factor LEF-1". Nature. 382 (6592): 638–642. Bibcode:1996Natur.382..638B. doi:10.1038/382638a0. PMID 8757136.
Further reading
- Waterman ML (2004). "Lymphoid enhancer factor/T cell factor expression in colorectal cancer". Cancer and Metastasis Reviews. 23 (1–2): 41–52. doi:10.1023/A:1025858928620. PMID 15000148. S2CID 20996511.
- Skokowa J, Welte K (June 2007). "LEF-1 is a decisive transcription factor in neutrophil granulopoiesis". Annals of the New York Academy of Sciences. 1106 (1): 143–151. Bibcode:2007NYASA1106..143S. doi:10.1196/annals.1392.012. PMID 17360796. S2CID 30579011.
- Travis A, Amsterdam A, Belanger C, Grosschedl R (May 1991). "LEF-1, a gene encoding a lymphoid-specific protein with an HMG domain, regulates T-cell receptor alpha enhancer function [corrected]". Genes & Development. 5 (5): 880–894. doi:10.1101/gad.5.5.880. PMID 1827423.
- van de Wetering M, Oosterwegel M, Dooijes D, Clevers H (January 1991). "Identification and cloning of TCF-1, a T lymphocyte-specific transcription factor containing a sequence-specific HMG box". The EMBO Journal. 10 (1): 123–132. doi:10.1002/j.1460-2075.1991.tb07928.x. PMC 452620. PMID 1989880.
- Waterman ML, Fischer WH, Jones KA (April 1991). "A thymus-specific member of the HMG protein family regulates the human T cell receptor C alpha enhancer". Genes & Development. 5 (4): 656–669. doi:10.1101/gad.5.4.656. PMID 2010090.
- Zhou P, Byrne C, Jacobs J, Fuchs E (March 1995). "Lymphoid enhancer factor 1 directs hair follicle patterning and epithelial cell fate". Genes & Development. 9 (6): 700–713. doi:10.1101/gad.9.6.700. PMID 7537238.
- Maruyama K, Sugano S (January 1994). "Oligo-capping: a simple method to replace the cap structure of eukaryotic mRNAs with oligoribonucleotides". Gene. 138 (1–2): 171–174. doi:10.1016/0378-1119(94)90802-8. PMID 8125298.
- Prieve MG, Guttridge KL, Munguia JE, Waterman ML (March 1996). "The nuclear localization signal of lymphoid enhancer factor-1 is recognized by two differentially expressed Srp1-nuclear localization sequence receptor proteins". The Journal of Biological Chemistry. 271 (13): 7654–7658. doi:10.1074/jbc.271.13.7654. PMID 8631802.
- Behrens J, von Kries JP, Kühl M, Bruhn L, Wedlich D, Grosschedl R, et al. (August 1996). "Functional interaction of beta-catenin with the transcription factor LEF-1". Nature. 382 (6592): 638–642. Bibcode:1996Natur.382..638B. doi:10.1038/382638a0. PMID 8757136. S2CID 4369341.
- Bagga R, Emerson BM (March 1997). "An HMG I/Y-containing repressor complex and supercoiled DNA topology are critical for long-range enhancer-dependent transcription in vitro". Genes & Development. 11 (5): 629–639. doi:10.1101/gad.11.5.629. PMID 9119227.
- Bruhn L, Munnerlyn A, Grosschedl R (March 1997). "ALY, a context-dependent coactivator of LEF-1 and AML-1, is required for TCRalpha enhancer function". Genes & Development. 11 (5): 640–653. doi:10.1101/gad.11.5.640. PMID 9119228.
- Brannon M, Gomperts M, Sumoy L, Moon RT, Kimelman D (September 1997). "A beta-catenin/XTcf-3 complex binds to the siamois promoter to regulate dorsal axis specification in Xenopus". Genes & Development. 11 (18): 2359–2370. doi:10.1101/gad.11.18.2359. PMC 316518. PMID 9308964.
- Suzuki Y, Yoshitomo-Nakagawa K, Maruyama K, Suyama A, Sugano S (October 1997). "Construction and characterization of a full length-enriched and a 5'-end-enriched cDNA library". Gene. 200 (1–2): 149–156. doi:10.1016/S0378-1119(97)00411-3. PMID 9373149.
- Korinek V, Barker N, Willert K, Molenaar M, Roose J, Wagenaar G, et al. (March 1998). "Two members of the Tcf family implicated in Wnt/beta-catenin signaling during embryogenesis in the mouse". Molecular and Cellular Biology. 18 (3): 1248–1256. doi:10.1128/MCB.18.3.1248. PMC 108837. PMID 9488439.
- Prieve MG, Guttridge KL, Munguia J, Waterman ML (August 1998). "Differential importin-alpha recognition and nuclear transport by nuclear localization signals within the high-mobility-group DNA binding domains of lymphoid enhancer factor 1 and T-cell factor 1". Molecular and Cellular Biology. 18 (8): 4819–4832. doi:10.1128/MCB.18.8.4819. PMC 109067. PMID 9671491.
- Levanon D, Goldstein RE, Bernstein Y, Tang H, Goldenberg D, Stifani S, et al. (September 1998). "Transcriptional repression by AML1 and LEF-1 is mediated by the TLE/Groucho corepressors". Proceedings of the National Academy of Sciences of the United States of America. 95 (20): 11590–11595. Bibcode:1998PNAS...9511590L. doi:10.1073/pnas.95.20.11590. PMC 21685. PMID 9751710.
- Hovanes K, Li TW, Waterman ML (May 2000). "The human LEF-1 gene contains a promoter preferentially active in lymphocytes and encodes multiple isoforms derived from alternative splicing". Nucleic Acids Research. 28 (9): 1994–2003. doi:10.1093/nar/28.9.1994. PMC 103301. PMID 10756202.
- Labbé E, Letamendia A, Attisano L (July 2000). "Association of Smads with lymphoid enhancer binding factor 1/T cell-specific factor mediates cooperative signaling by the transforming growth factor-beta and wnt pathways". Proceedings of the National Academy of Sciences of the United States of America. 97 (15): 8358–8363. Bibcode:2000PNAS...97.8358L. doi:10.1073/pnas.150152697. PMC 26952. PMID 10890911.
- Brantjes H, Roose J, van De Wetering M, Clevers H (April 2001). "All Tcf HMG box transcription factors interact with Groucho-related co-repressors". Nucleic Acids Research. 29 (7): 1410–1419. doi:10.1093/nar/29.7.1410. PMC 31284. PMID 11266540.
External links
- LEF1+protein,+human at the U.S. National Library of Medicine Medical Subject Headings (MeSH)
This article incorporates text from the United States National Library of Medicine, which is in the public domain.








