CmapTools

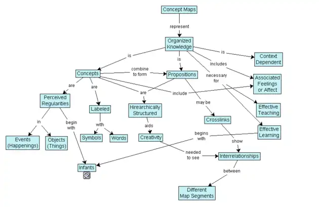
CmapTools is concept mapping software developed by the Florida Institute for Human and Machine Cognition (IHMC).[1] It allows users to easily create graphical nodes representing concepts, and to connect nodes using lines and linking words to form a network of interrelated propositions that represent knowledge of a topic.[2] The software has been used in classrooms and research labs,[3][4] and in corporate training.[5][6]
Use
The various uses of concept maps are supported by CmapTools.
Multiple links can be added to each concept to form a dynamic map that opens web pages or local documents; The links added receive a category chosen by the user on the provided list of types, to help with organization, some categories are: URLs; Documents; Images; and so on. Each link will be disposed accordingly with the category set by the user. The links are stacked by each category type under the chosen concept form (like show on the image sideway).
Even other concept maps can be linked to concepts letting the user construct a strong navigation tool.
Multiple maps connected can form a knowledge base, for example of a company structure, repository of standards, personal contacts and other important general information.
References
- ^ Cañas, Alberto J.; Hill, Greg; Carff, Roger; Suri, Niranjan; Lott, James; Gómez, Gloria; Eskridge, Thomas C.; Arroyo, Mario; Carvajal, Rodrigo (2004). "CmapTools: a knowledge modeling and sharing environment" (PDF). In Cañas, Alberto J.; Novak, Joseph D.; González García, Fermín María (eds.). Concept maps: theory, methodology, technology: proceedings of the first International Conference on Concept Mapping, CMC 2004, Pamplona, Spain, Sept 14–17, 2004. Pamplona: Dirección de Publicaciones de la Universidad Pública de Navarra. ISBN 9788497690669. OCLC 433188714. Archived from the original (PDF) on 3 February 2018.
- ^ Cañas, Alberto J.; Novak, Joseph D. (2014) [2008]. "Concept mapping using CmapTools to enhance meaningful learning" (PDF). In Okada, Alexandra; Buckingham Shum, Simon J.; Sherborne, Tony (eds.). Knowledge cartography: software tools and mapping techniques. Advanced information and knowledge processing (2nd ed.). New York: Springer-Verlag. pp. 23–45. doi:10.1007/978-1-4471-6470-8_2. ISBN 9781447164692. OCLC 890438015.
- ^ Mintzes, Joel J.; Leonard, William H., eds. (2006). Handbook of college science teaching. Arlington, VA: NSTA Press. pp. 124–127. ISBN 0873552601. OCLC 69020959.
- ^ Correia, Paulo Rogério Miranda (January 2012). "The use of concept maps for knowledge management: from classrooms to research labs". Analytical and Bioanalytical Chemistry. 402 (6): 1979–1986. doi:10.1007/s00216-011-5694-8. PMID 22278075. S2CID 23007493.
- ^ Desnoyers, Carrie Ann (2011). "Vying for the use of CmapTools in corporate training". In Moon, Brian M.; Hoffman, Robert R.; Novak, Joseph D.; et al. (eds.). Applied concept mapping: capturing, analyzing, and organizing knowledge. Boca Raton, FL: CRC Press. pp. 317–326. ISBN 9781439828601. OCLC 441142045.
- ^ Bown, Barbara L. (2008). "Concept mapping: a tool to aid innovation, marketing and business development". In Feinberg, Fred M.; Kinnear, Thomas C.; Taylor, James R. (eds.). Modern marketing research: concepts, methods, and cases. Mason, OH: Cengage Learning. pp. 34–35. ISBN 978-0759391710. OCLC 808999465.
External links